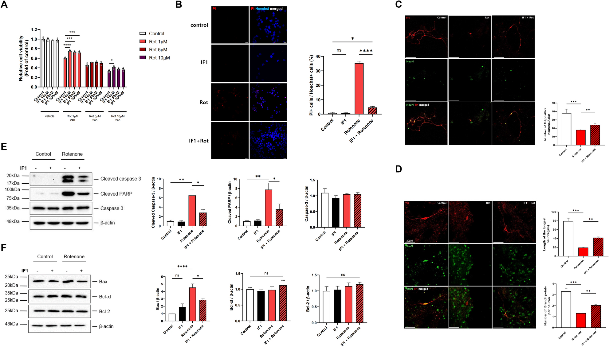
Figure 3

Treatment with IF1 protects dopaminergic cells from PD-like neurotoxicity and prevents rotenone-induced apoptosis in SH-SY5Y cells. (A) SH-SY5Y cells were treated with rotenone (1, 5, and 10 µM) with or without a specific concentration of IF1 (10, 50, and 100 nM). After 24 h incubation, cell viability was evaluated by MTT assay. (B) SH-SY5Y cells were treated with 1 µM rotenone, 100 nM IF1, or a combination of both for 24 h. Representative images of propidium iodide (PI) staining results. Red: PI; Blue: Hoechst, Scale bar = 20 µm (left panel). A bar graph indicates the number of PI positive cells normalized to Hoechst in each group (right panel). (C) Mouse primary dopaminergic neurons were treated with 1 µM rotenone with or without 10 nM IF1 for 16 h and simultaneously immunostained for tyrosine hydroxylase (TH) and Neun (Neuronal marker). The number of TH-positive cells was observed (upper panel), quantified, and presented as a bar graph (lower panel). Scale bar = 100 μm. (D) The average length of longest neurites and the number of branches per neurites of TH positive cells were observed (upper panel), quantified, and presented as a bar graph (lower panel). Scale bar corresponds to 50 μm. One-way ANOVA with a Tukey’s post-hoc analysis. (E,F) SH-SY5Y cells were treated with 1 µM rotenone, 100 nM IF1, or a combination of both for 24 h. (E) The abundance of protein levels of cleaved caspase-3, cleaved PARP, and full-length caspase-3 were analyzed using immunoblotting (left panel) and quantified (right panel). (F) Protein levels of Bcl-2 family (Bax, Bcl-xL, and Bcl-2) were analyzed using immunoblotting (left panel) and quantified (right panel). All protein levels were normalized to β-actin and presented as a bar graph. (E,F) Membranes were cut to enable blotting for multiple antibodies and the full-length blots are presented in Supplementary information file. Data are expressed as mean ± SEM, n = 3. *p < 0.05, **p < 0.01, ***p < 0.001, ****p < 0.0001. ns not significant. One-way ANOVA with a Tukey’s post-hoc analysis.