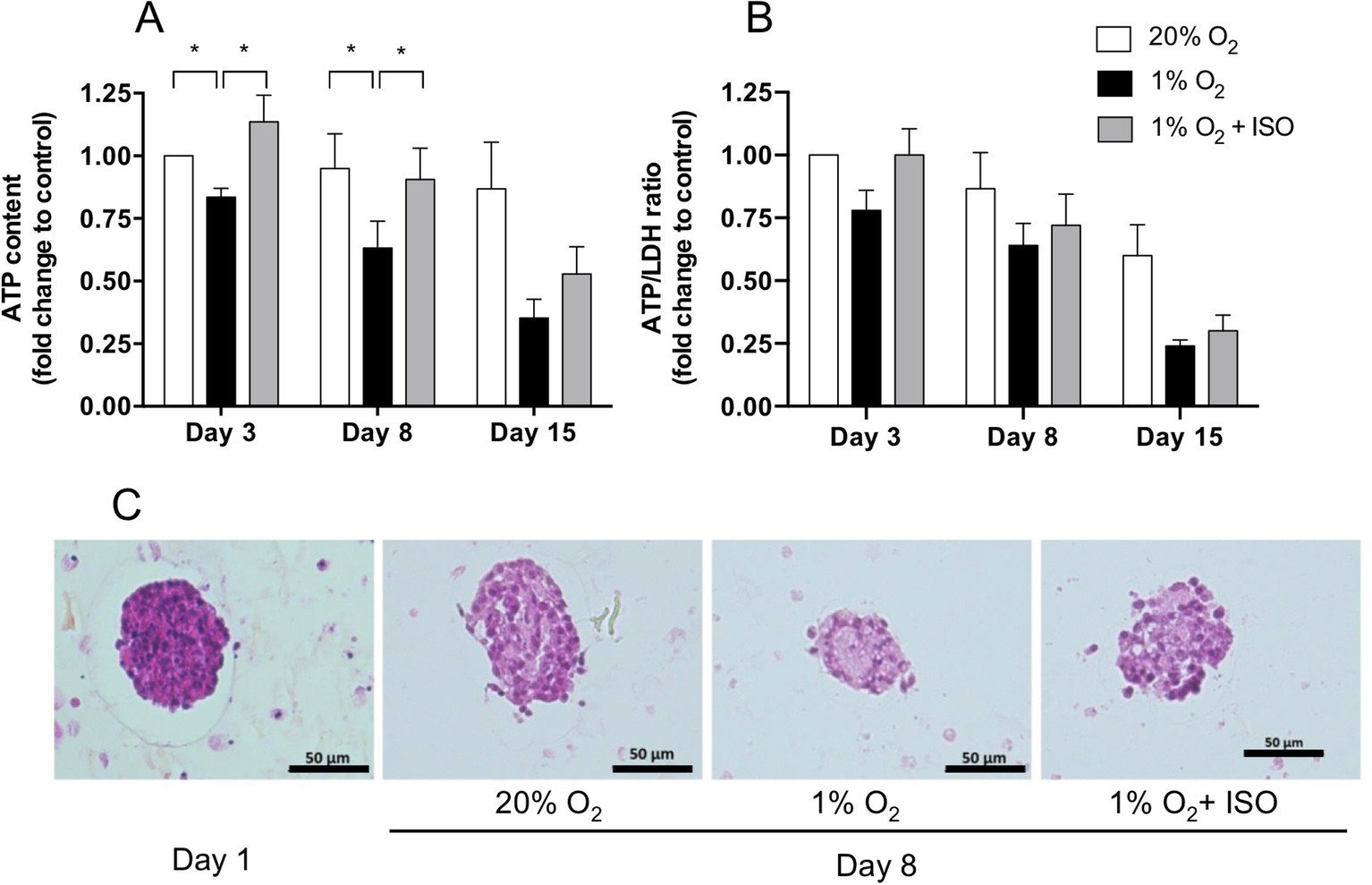
Figure 4

Viability of neonate pig islets embarked in O2-balanced BAP. Alginate encapsulated NPIs (3000 IEQ/150 µL) were cultured for 3, 8 and 15 days under normoxic condition (20% O2, positive control, white bar) or hypoxic condition without O2 strategy (1% O2, negative control, black bar) or with the innovative strategy of oxygenation (ISO) composed of silicone-CaO2 disk and 500 µg/mL HEMOXCell by alginate (1% O2 + ISO, grey bars). Fold change in (A) total metabolic activity (ATP content, RLU) and in (B) viability (ATP/LDH ratio, RLU/AU) of encapsulated NPIs compared to the control cultured at day 3 under 20% O2 without O2 strategy. Results from independent experiments (n = 4–6) are expressed as mean ± SEM (A,B). *p < 0.05 (Non-parametric Wilcoxon apparatus test). (C) Histological analyzes of formalin-fixed paraffin-embedded NPIs 4 µm thick cross-sections stained with hematoxylin–eosin-saffron on pre-encapsulated NPIs, 24 h after isolation (day 1) and on decapsulated NPIs after 8 days of culture within the BAPs.