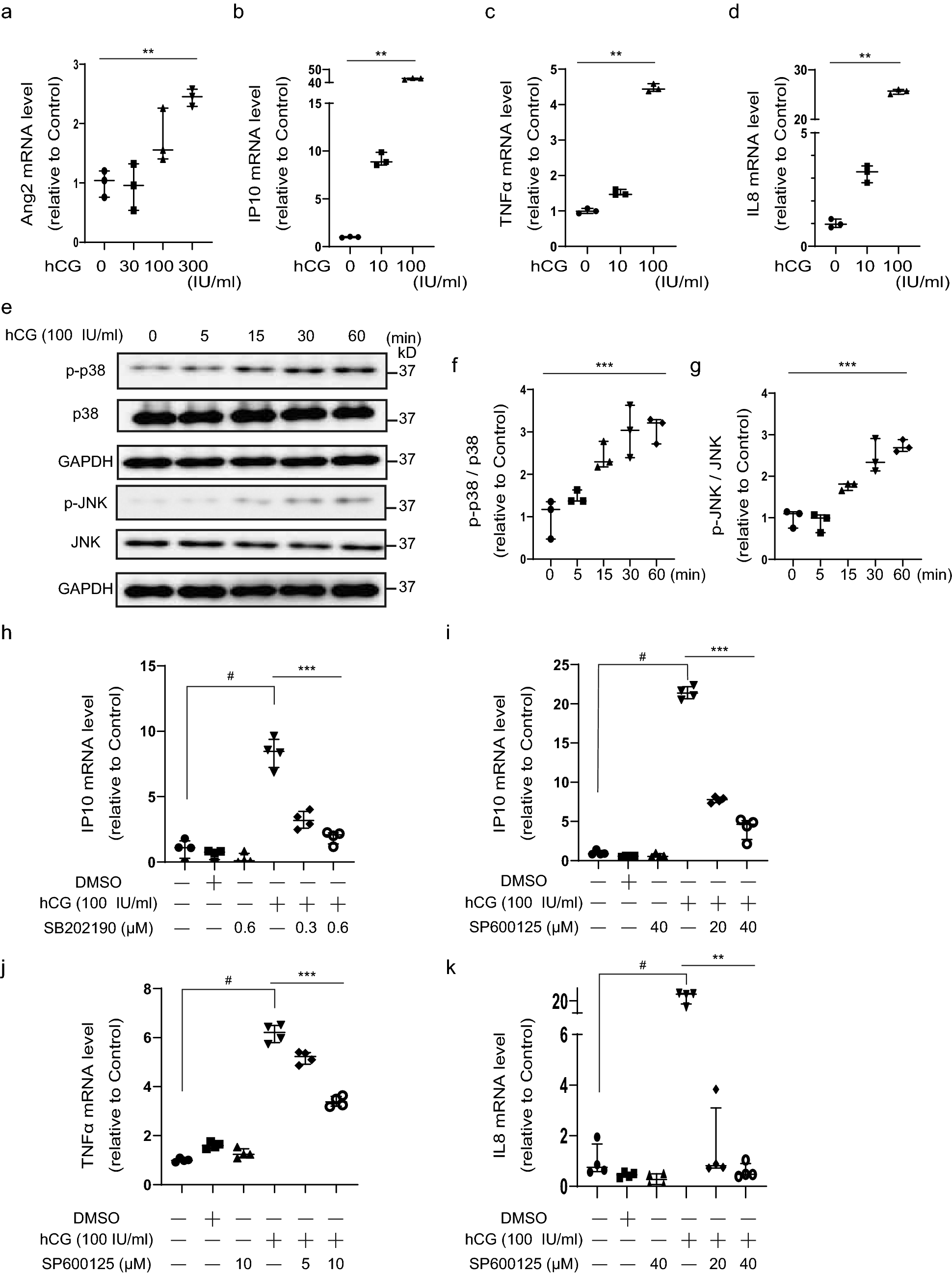
Figure 3

hCG induced the expression of antiangiogenic factors and inflammatory cytokines via the p38 and JNK pathway. (a–d) Ang2, IP10, TNFα, and IL8 mRNA expression in HEK293 (a) and THP-1 (b–d) cells after human chorionic gonadotropin (hCG) treatment for 48h (a) or 2 h (b–d). (e) Immunoblot analysis of p-p38, p38, p-JNK, and JNK expression in THP-1 cells after hCG treatment for 0, 5, 15, 30, and 60 min. The full unedited gels are shown in the Supplementary information (Full unedited gel for Fig. 3). (f,g) Western blot quantification of p-p38/p38 and p-JNK/JNK levels. (h–k) IP10, TNFα, and IL8 mRNA expression in THP-1 cells after incubation with hCG and/or p38 inhibitor (h; SB202190) and JNK inhibitor (i–k; SP600125) for 2 h. (a–d, f–k) Values are presented as the median with an interquartile range of three or four independent experiments. Statistical significance was assessed by the Kruskal–Wallis test (*) and the Mann–Whitney test (#). **p < 0.01, ***p < 0.001, #p < 0.05.