Figure 8
From: Activation of lysosomal mediated cell death in the course of autophagy by mTORC1 inhibitor

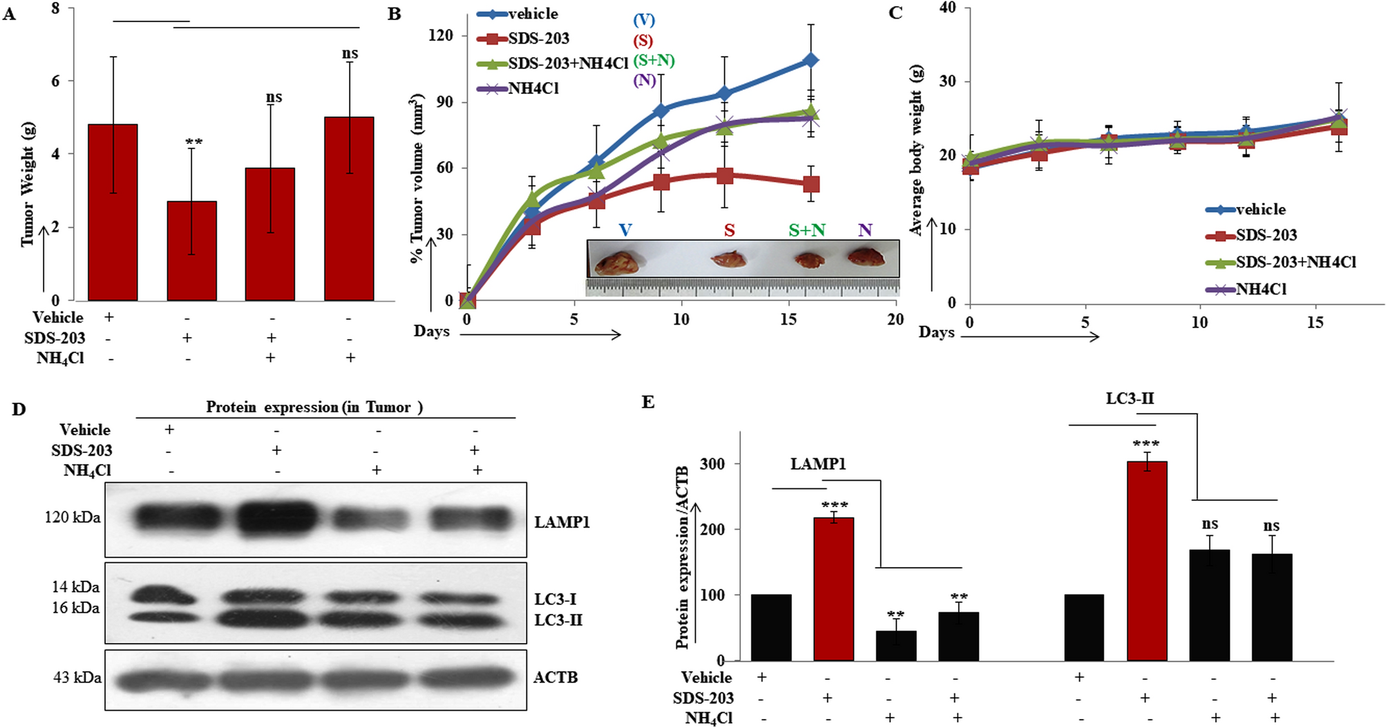
Tumor formation was inhibited upon SDS-203 treatment. Effect of SDS-203 on tumor formation in the four groups of randomized EAC mice model—(vehicle, SDS-203, NH4Cl and SDS-203 + NH4Cl). (A) Represents, tumor weight, (B) volume, (C) average body weight of each group at various time points. (D, E) Tumor samples of different groups were lysed for protein extraction which were later resolved and quantified for LAMP1 and LC3-II expression. Data represent the mean ± SD, **p < 0.01, ***p<0.001 vs. vehicle.