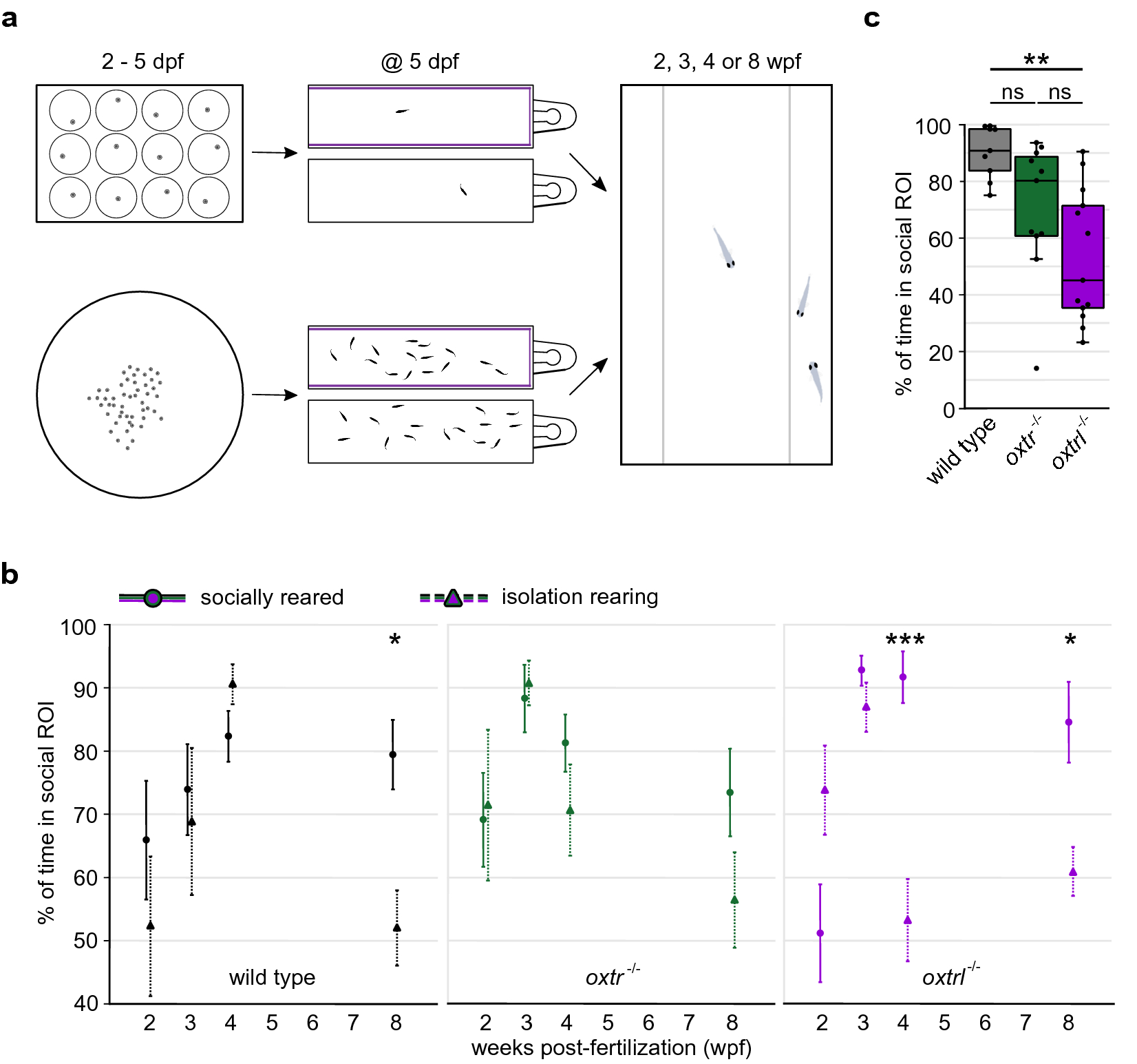
Figure 2

Isolation rearing impairs the maintenance, but not the development of social preference. (a) Rearing conditions: Experimental fish were raised in isolation (2–5 days post-fertilization (dpf) in 12-well plates, from 5 dpf until experiment in 1.1L tanks with visual barriers (here shown in purple) in every second tank) or with conspecifics (2–5 dpf in a dish with 145 mm diameter, from 5 dpf until experiment in 1.1L tanks with visual barriers in every second tank at densities of 10–15 fish/L). The social preference test was performed at 2, 3, 4 or 8 wpf. (b) The development of social preference was not influenced by isolation rearing. Similar to the phenotype observed for socially reared fish, knocking-out one of the Oxytocin receptors led to an accelerated development of social preference in isolated fish. Isolation rearing impaired the maintenance of social preference, but 4 wpf old oxtr−/− fish were less susceptible to isolation. Values are reported as mean ± standard error of the mean (s.e.m.). Asterisks represent the statistical comparison of rearing conditions (social vs. isolation) in different age groups of each genotype. Data for socially reared fish are also presented in Fig. 1b. n(isolated wildtype, 2 wpf) = 11, n(isolated wildtype, 3 wpf) = 11, n(isolated wildtype, 4 wpf) = 9, n(isolated wildtype, 8 wpf) = 16, n(isolated oxtr−/−, 2 wpf) = 9, n(isolated oxtr−/−, 3 wpf) = 18, n(isolated oxtr−/−, 4 wpf) = 11, n(isolated oxtr−/−, 8 wpf) = 10, n(isolated oxtrl−/−, 2 wpf) = 13, n(isolated oxtrl−/−, 3 wpf) = 12, n(isolated oxtrl−/−, 4 wpf) = 13, n(isolated oxtrl−/−, 8 wpf) = 17. Kruskal–Wallis-Test: p(wildtype) = 6.70 × 10−3, p(oxtr−/−) = 2.00 × 10−4, p(oxtrl−/−) = 7.79 × 10−9, Post-hoc Wilcoxon rank-sum test for social vs. isolation reared wildtype: p(wildtype, 2wpf) = 3.39 × 10−1, p(wildtype, 3wpf) = 9.59 × 10−1, p(wildtype, 4wpf) = 3.39 × 10−1, p(wildtype, 8wpf) = 1.64 × 10−2, Post-hoc Wilcoxon rank-sum test for social vs. isolation reared oxtr−/−: p(oxtr−/−, 2wpf) = 4.09 × 10−1, p(oxtr−/−, 3wpf) = 4.09 × 10−1, p(oxtr−/−, 4wpf) = 4.09 × 10−1, p(oxtr−/−, 8wpf) = 2.76 × 10−1, Post-hoc Wilcoxon rank-sum test for social vs. isolation reared oxtrl−/−: p(oxtrl−/−, 2wpf) = 9.09 × 10−2, p(oxtrl−/−, 3wpf) = 3.50 × 10−1, p(oxtrl−/−, 4wpf) = 3.58 × 10−4, p(oxtrl−/−, 8wpf) = 1.46 × 10−2. (c) oxtr−/− and oxtrl−/− fish showed decreased social preference at 4 wpf after isolation rearing. Each dot represents one experimental fish. Asterisks represent the statistical comparison of genotype after isolation rearing at 4 wpf. n(isolated wildtype, 4 wpf) = 9, n(isolated oxtr−/−, 4 wpf) = 11, n(isolated oxtrl−/−, 4 wpf) = 13. Kruskal–Wallis-Test: p(isolated 2 wpf) = 1.85 × 10−1, p(isolated 3 wpf) = 3.51 × 10−1, p(isolated 4 wpf) = 1.80 × 10−3, p(isolated 8 wpf) = 4.82 × 10−1. Post-hoc Wilcoxon rank-sum test for isolation-reared 4 wpf: p(wt⇔oxtr−/−) = 5.01 × 10−2, p(wt⇔oxtrl−/−) = 2.52 × 10−3, p(oxtr−/−⇔oxtrl−/−) = 9.29 × 10−2. Number of replicates (n) and excluded n can be found in Supplementary Table S1, significance values in Supplementary Table S2. Significance is reported as *p < 0.05, **p < 0.01, ***p < 0.001.