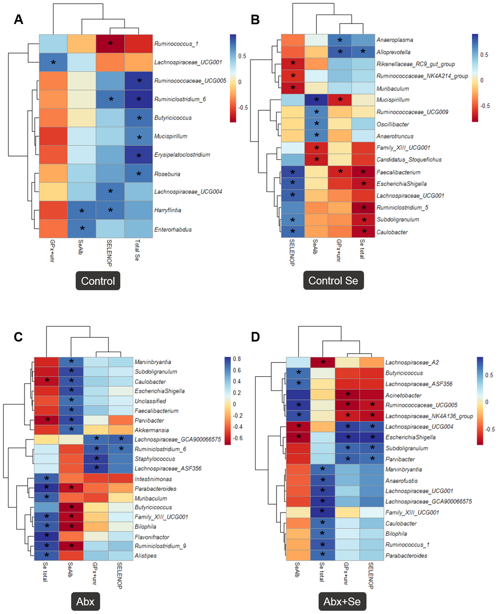
Figure 4
From: Selenium supplementation influences mice testicular selenoproteins driven by gut microbiota

Heatmap showing the correlations between the testicular selenoproteome, total Se content and gut microbiota composition at genus level in the groups: Control (A), C-Se (B), Abx (C), Abx + Se (D). The colors range from blue (positive correlation) to red (negative correlation) and (*) indicates a p-value ≤ 0.05.