Figure 5
From: Immune-related lincRNA pairs predict prognosis and therapeutic response in hepatocellular carcinoma

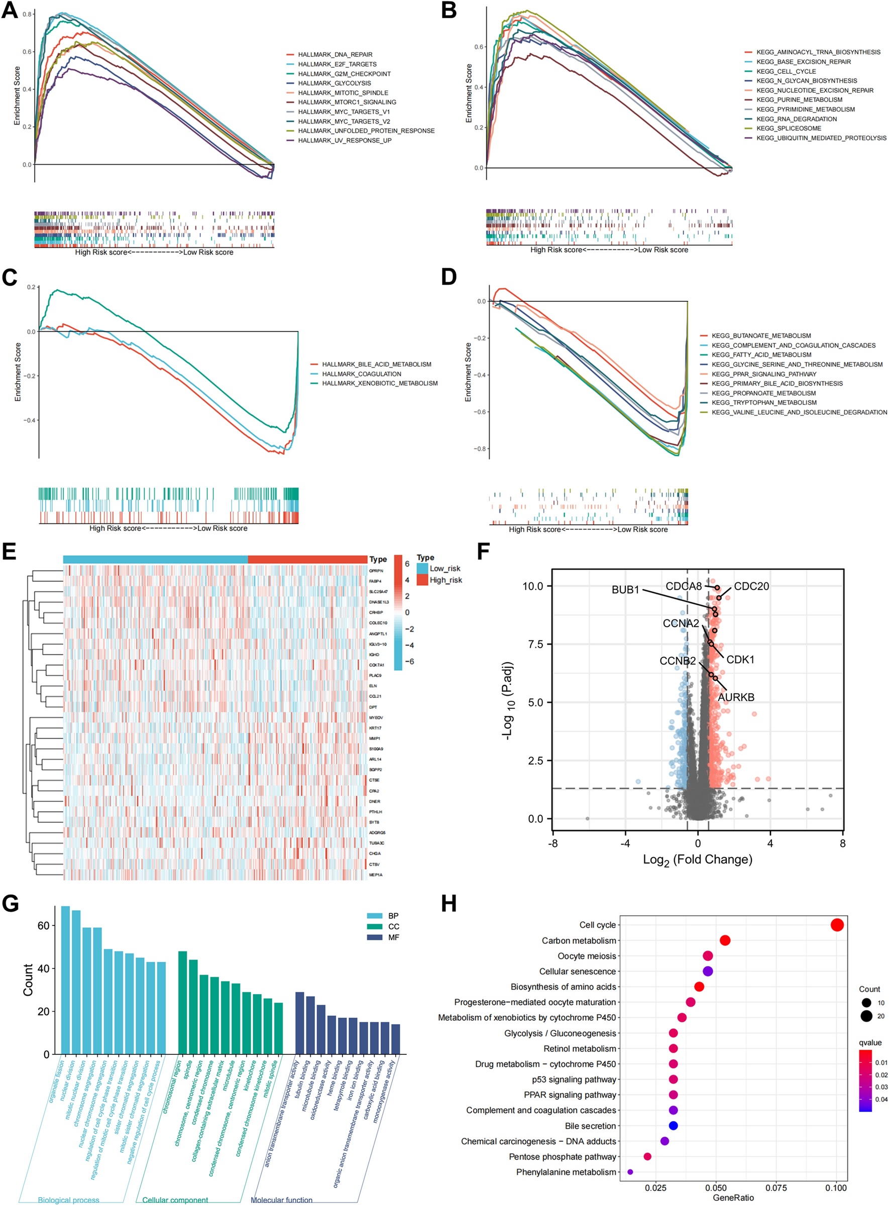
Pathway and gene network features associated with the IRLPS. (A, B) Top ten Hallmark (A) and KEGG (B) pathways significantly associated with the high-risk group in TCGA-LIHC. (C, D) The significantly enriched Hallmark (C) and KEGG (D) pathways in the low-risk group. (E) Heatmap of the differentially expressed genes. (F) Volcano plot of significant differentially expressed genes between the two risk groups. Significantly upregulated and downregulated genes in the high-risk group are represented as red and blue dots, respectively. The top ten hub genes are labeled. (G) GO enrichment analyses of the differentially expressed genes. (H) KEGG pathway enrichment analyses of the differentially expressed genes.