Figure 6
From: Immune-related lincRNA pairs predict prognosis and therapeutic response in hepatocellular carcinoma

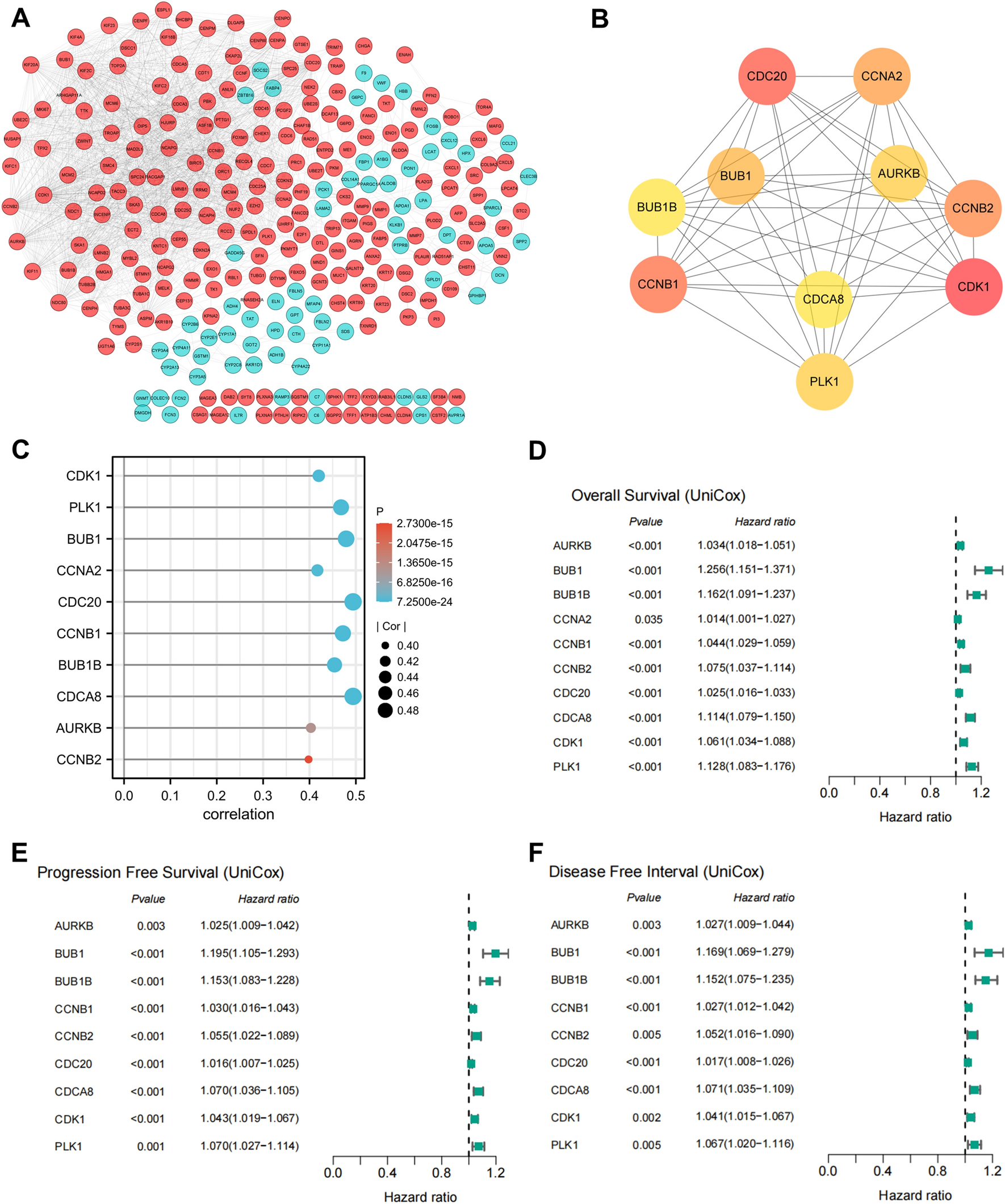
Identification of hub genes involved in the IRLPS. (A) A PPI network of the differentially expressed genes with the STRING confidence score > 0.9. Thicker edges between nodes indicate stronger combined scores. (B) Identification of the top ten hub genes in the PPI network using the multi-network clustering (MNC) algorithm. Red nodes represent genes with high MNC scores, while yellow nodes represent genes with lower MNC scores. (C) Lollipop diagram showing the Spearman's correlation between the ten hub genes with the IRLPS risk score. (D–F) Forest plot of univariate Cox regression analyses for overall survival (D), progression-free survival (E), and disease-free interval (F) in TCGA-LIHC, showing hub genes with significance.