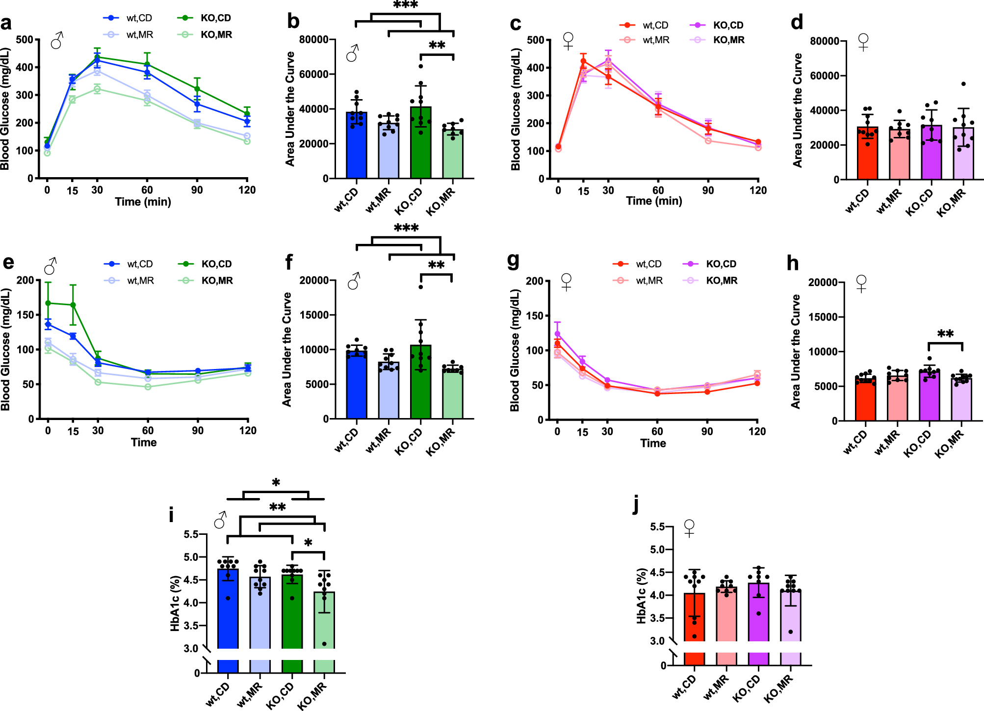
Figure 3

Males have greater glucose metabolism response to MR than females. Glucose Tolerance Test curves (a), (c) and Area Under the Curve (AUC) for their respective curves (b), (d) for both sexes. Insulin Tolerance Test curves (e), (g) and AUC for their respective curves (f), (h). AUC calculated by the trapezoid method and analyzed within each sex via Two-Way ANOVA for main effects. Post-hoc analysis was performed with Sidac multiple comparisons correction to assess the diet effect within each genotype. HbA1c was analyzed similarly (i), (j). Line graphs represent means ± s.e.m., bar graphs represent means ± s.d.. Groups were 8–10 mice. (*p < 0.05; **p < 0.01; ***p < 0.001).