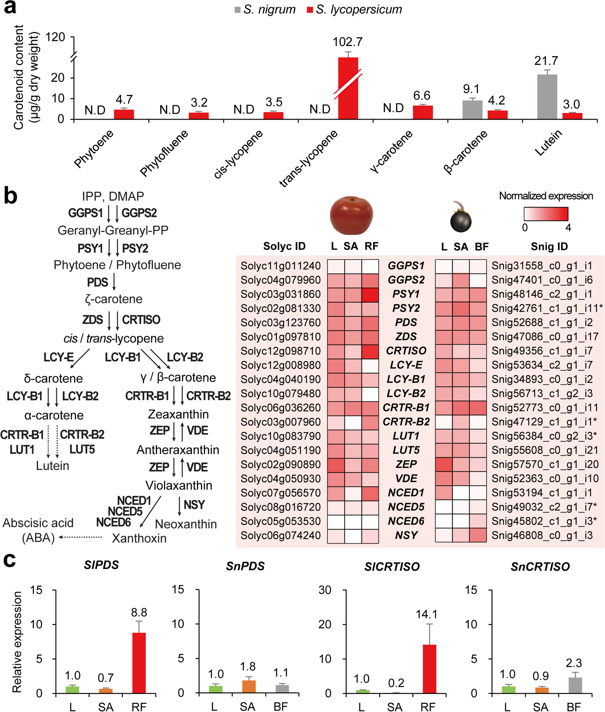
Figure 4

Comparison of metabolites and expression profiles in carotenoid biosynthesis pathway. (a) Carotenoid contents in mature fruits of S. nigrum and S. lycopersicum. Data are shown as mean ± standard deviation: n = 5; five technical replicates, a minimum of 50 fruits were pooled. N.D, not detected. (b) Carotenoid biosynthesis pathway and expression profiles of carotenoid biosynthetic genes. Dotted arrows indicate the condensed pathway. S. nigrum unigenes with asterisk represent genes with highest homology. The expression is normalized by log10(TPM + 1). (c) qRT-PCR results for PDS and CRTISO between the two species. Expression levels of each gene were normalized with the value of leaf and UBIQUITIN was used as the endogenous control. Data are shown as mean ± standard deviation: n = 2, pooled samples and two technical replicates. L, leaf; SA, shoot apex; RF, red fruit; BF, black fruit.