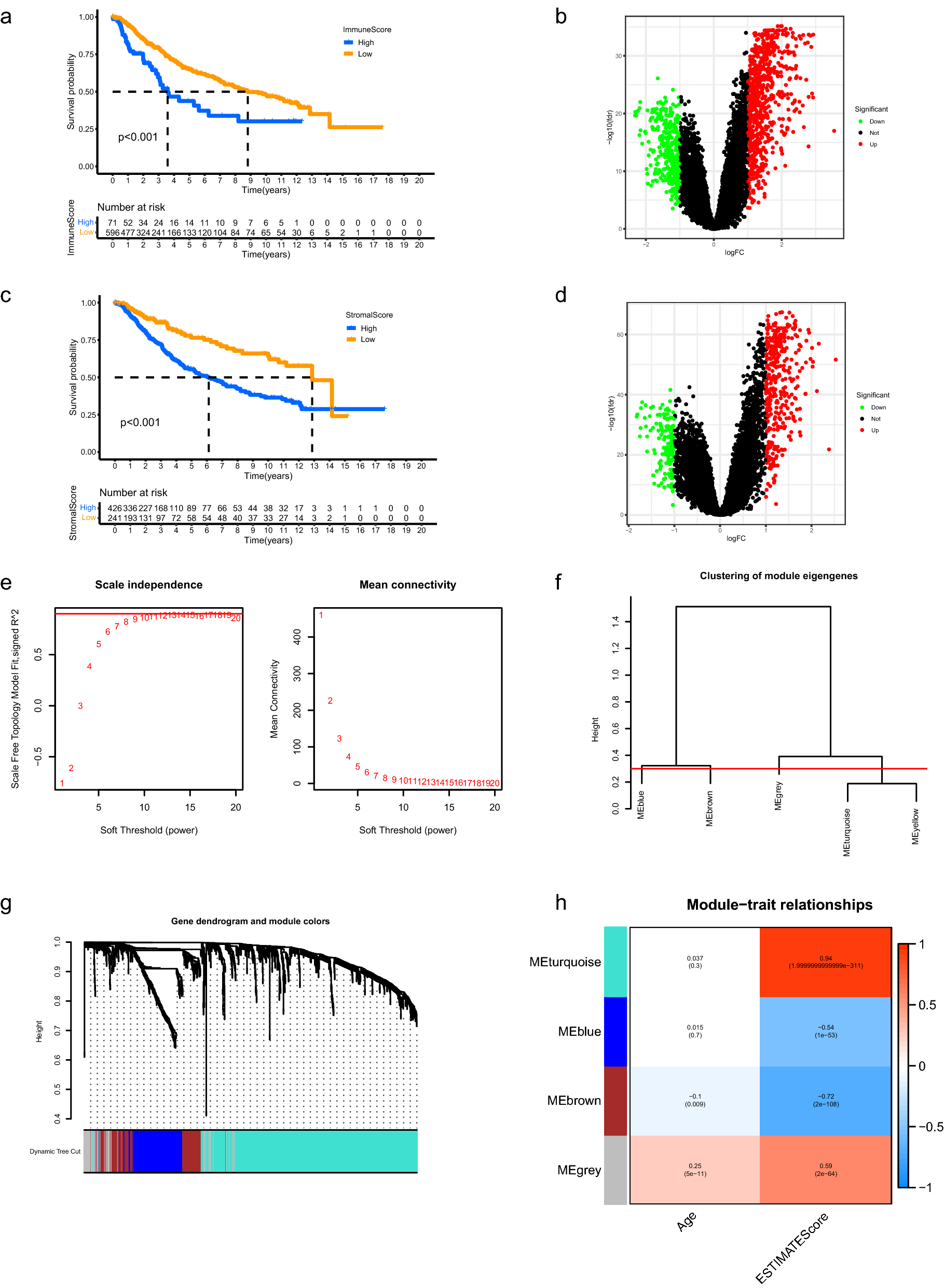
Figure 1

Identification of aging TME related signature. (a) Kaplan–Meier analysis revealed that the overall survival of LGG patients in high immune score group was shorter than those in low score group. (b) Volcano plots of DEGs between low and high immune score groups. The red dots represented upregulated genes and the green dots represented downregulated genes. The black dots represented genes with no significant difference. (c,d) Similar results were obtained between low and high stromal score groups. (e) Determination of the scale-independence degree (left) and the mean connectivity index (right) for soft-threshold values ranging from 1 to 20. (f) Clustering for the module eigengenes. The cut height was set at 0.30 depicted with the red line. (g) Dendrogram of all DEGs and modules with different colors. (h) Heatmap showing the key modules which mostly correlated with age and ESTIMATE scores of LGGs. The Pearson correlation coefficients and p values were displayed in cells. TME, tumor microenvironment; LGG, low-grade glioma; DEGs, differentially expressed genes.