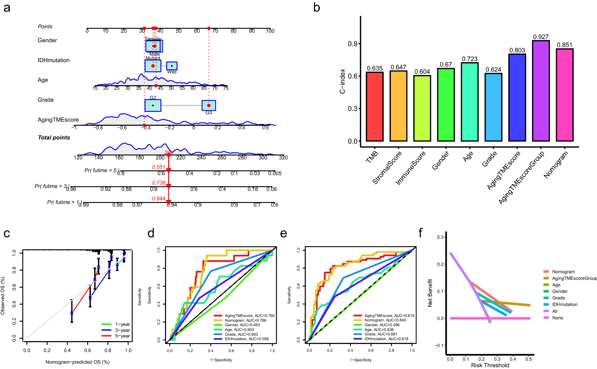
Figure 4

Construction of nomogram model. (a) Nomogram model was constructed combining the aging TME score and multiple clinicopathological factors. (b) Determination of C-index values of multiple clinicopathological factors. (c) Calibration curves for the nomogram model. (d,e) ROC curves for the nomogram model and other clinicopathological factors at the time of 1 (d) and 2 (e) years. (f) DCA for the nomogram model and other clinicopathological factors. TME, tumor microenvironment; C-index, consistency index; ROC, receiver operating characteristic; AUC, area under curves; DCA, decision curve analysis.