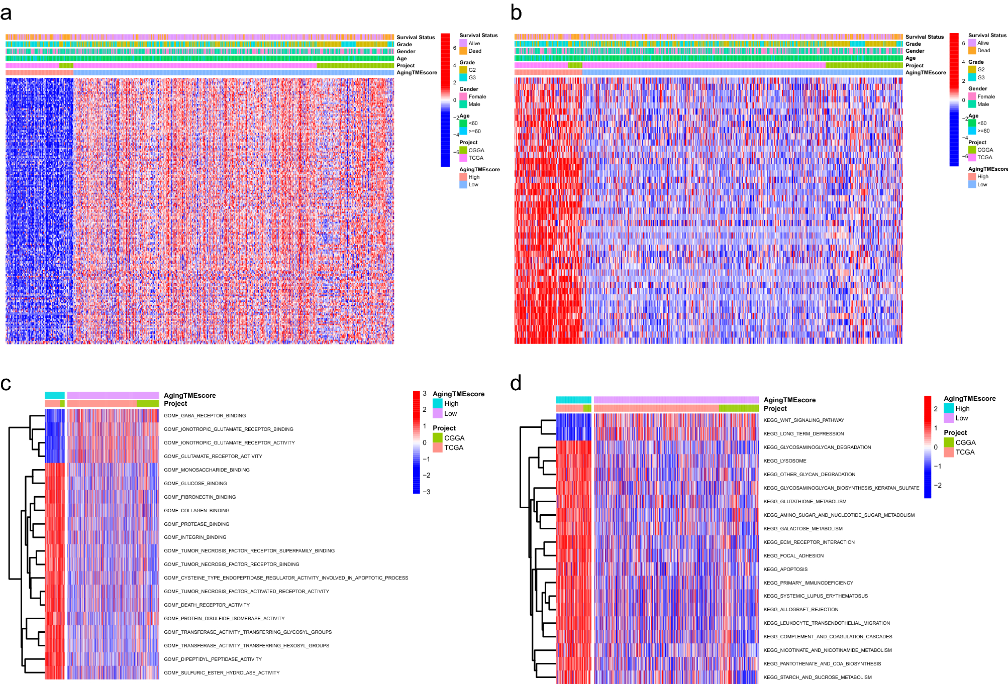
Figure 5

Functional enrichment analysis between the low and high aging TME score groups. (a) The expression patterns of favorable ATMERS between groups. (b) The expression patterns of unfavorable ATMERS between groups. (c) The enrichment analysis of GO molecular functions between groups. (d) The enrichment analysis of KEGG pathways between groups. TME, tumor microenvironment; ATMERS, aging tumor microenvironment related signature; GO, Gene Ontology; KEGG, Kyoto Encyclopedia of Genes and Genomes.