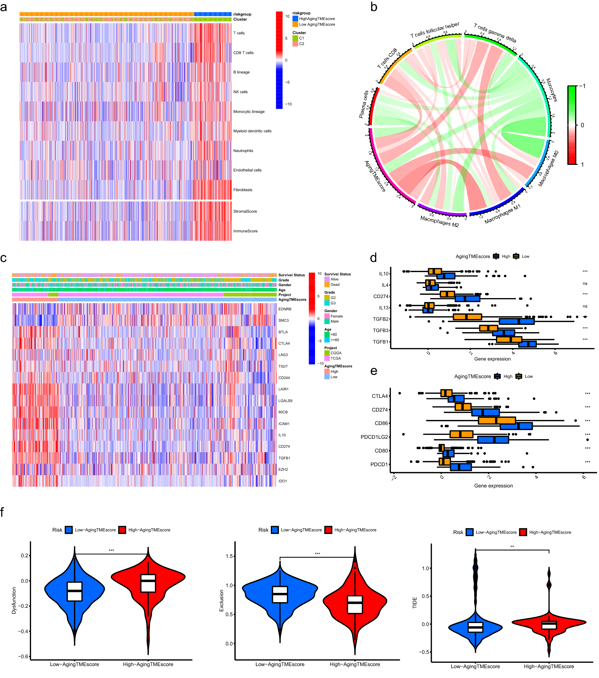
Figure 6

Immunosuppressive phenotype was identified in the TME of the high aging TME score group. (a) Results of the abundance of immune or stromal cells calculated by MCP counter algorithm and immune or stromal scores calculated by ESTIMATE algorithm. (b) The correlation between aging TME score and infiltrated immune cells evaluated by CIBERSORT algorithm. (c) The expression profiles of genes involved in the negative regulation of anti-tumor immune response between low and high aging TME score groups. (d) Differentially expression of the immune suppressive cytokines between the two groups. (e) Differentially expression of the common immune checkpoints between the two groups. (f) Comparisons of TIDE scores between the two groups. * means p < 0.05, ** means p < 0.01, and ***means p < 0.001. TME, tumor microenvironment.