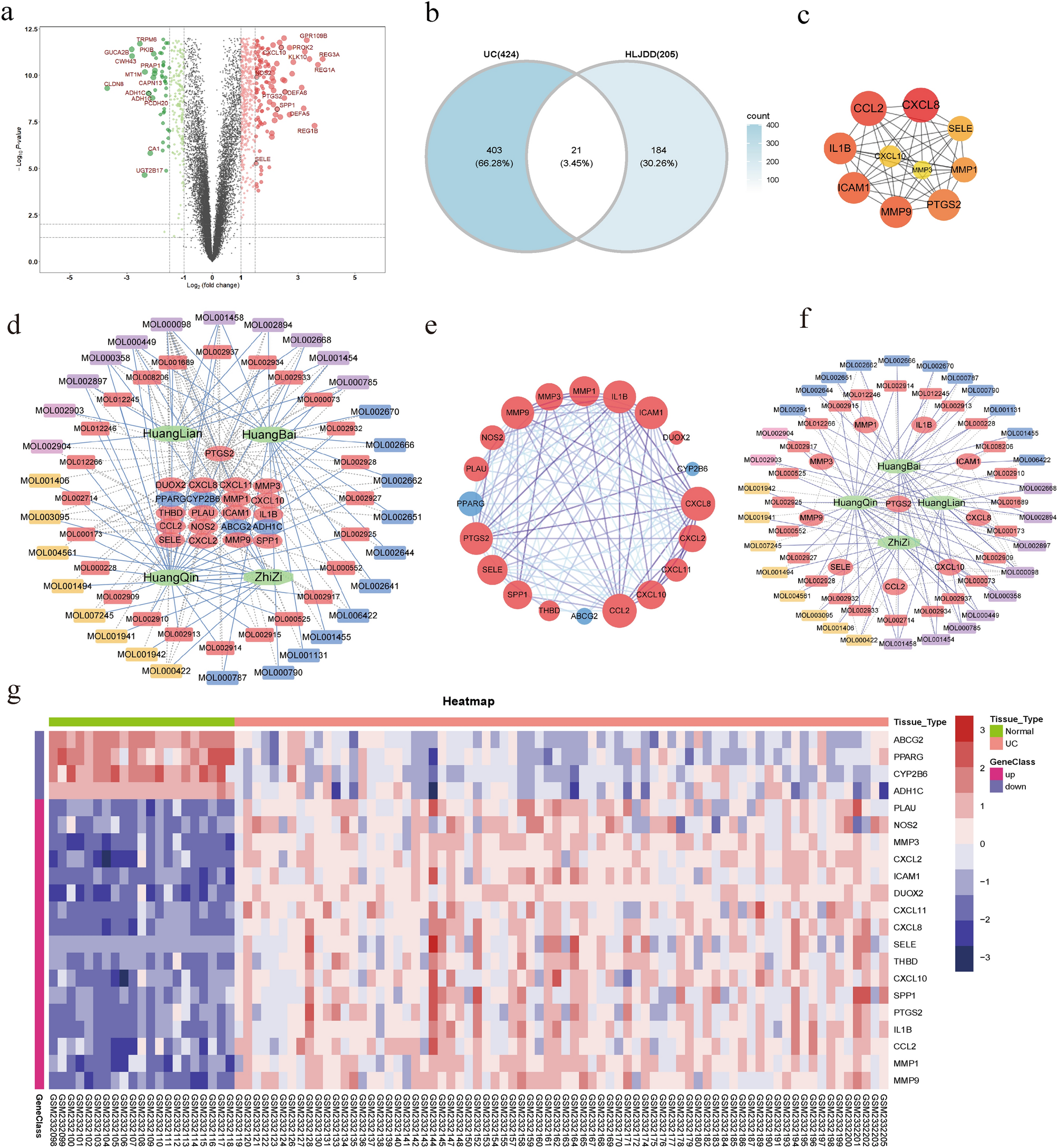
Figure 3

Genetic volcano map, common goal and heat map, TCM-compounds-targets network, PPI network and Hub gene-compounds-TCM network. (a) The gene volcano map shows the gene distribution in the disease sample. Red and green represent up-regulated genes (logFC ≥ 1) and down-regulated genes (logFC ≤ − 1) respectively while black indicates no significant difference. The common goal with HLJDD is shown in a black circle. (b) The common goal of Huanglian jiedu decoction (HLJDD) and ulcerative colitis (UC). (c) PPI networks of Hub gene. The higher the confidence score is, the larger the node size is, and the darker the color will be. (d) TCM-compounds-targets network. There are 21 common target proteins in the network, the circle is used to represent the nodes of the target protein, red and blue are used to represent the up-regulated and down-regulated genes in UC tissue, respectively. 54 active components that act on specific genes of UC, which are represented by quadrilaterals. Red, yellow, pink and blue represent HQ, ZZ, HL and HB respectively, and the shared BCI of many drugs is painted purple. Traditional Chinese medicine is represented by green hexagons. The solid blue lines represent traditional Chinese medicine and the corresponding active ingredients. The gray dotted line represents the interaction between the active compound and the target protein. (e) 20 common target protein–protein interaction (PPI) networks. The network has 20 nodes and 115 edges. Circles are used to represent the nodes of the target protein, using red and blue to represent up-regulated and down-regulated genes in UC tissue, respectively. The edge is expressed according to the confidence score of the protein–protein interaction relationship, and the higher the score, the darker the color. (f) Hub gene-compounds-TCM network. Hub genes, active components, nodes and edge representations are shown in Fig. 3d. PTGS2 is highlighted as the gene with the most active components in the network. (g) 21 DEG heat maps, orange and green represent UC samples and normal tissue samples, respectively. Red and purple are used to represent up-regulated and down-regulated genes, respectively. Among them, 17 genes were up-regulated in UC tissues, while the other 4 genes were down-regulated.