Figure 5
From: Understanding of cell death induced by the constituents of Taxus yunnanensis wood

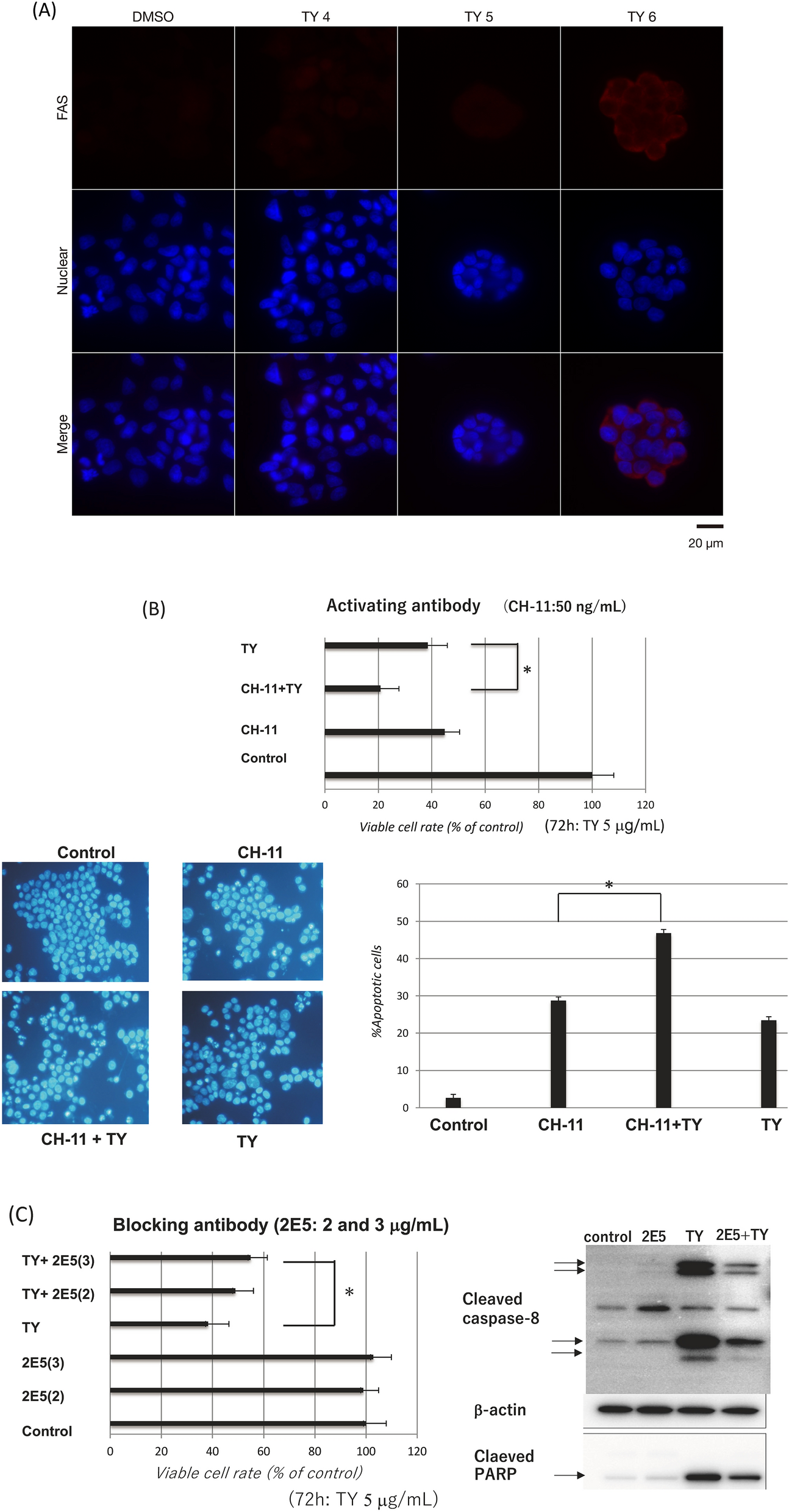
TY upregulated the expression of Fas that functions as a caspase-8-dependent apoptosis inducer. (A) Immunocytochemistry for Fas in TY-treated cells. The expression levels of Fas in the cytoplasm increased dose-dependently (4, 5, and 6 μg/mL). Nuclear Hoechst 33348 staining was also performed. (B) Fas-activating anti-Fas antibody (CH-11) synergistically induced apoptotic cell death by co-treatment with TY, which was estimated by the viable cell rate and Hoechst 33342 staining. (C) TRAIL-blocking anti-TRAIL antibody (2E5) partly canceled apoptotic cell death induced by TY through suppressing the activation of caspase-8, which was estimated by the viable cell rate and Western blot analysis of caspase-8.