Figure 7
From: Understanding of cell death induced by the constituents of Taxus yunnanensis wood

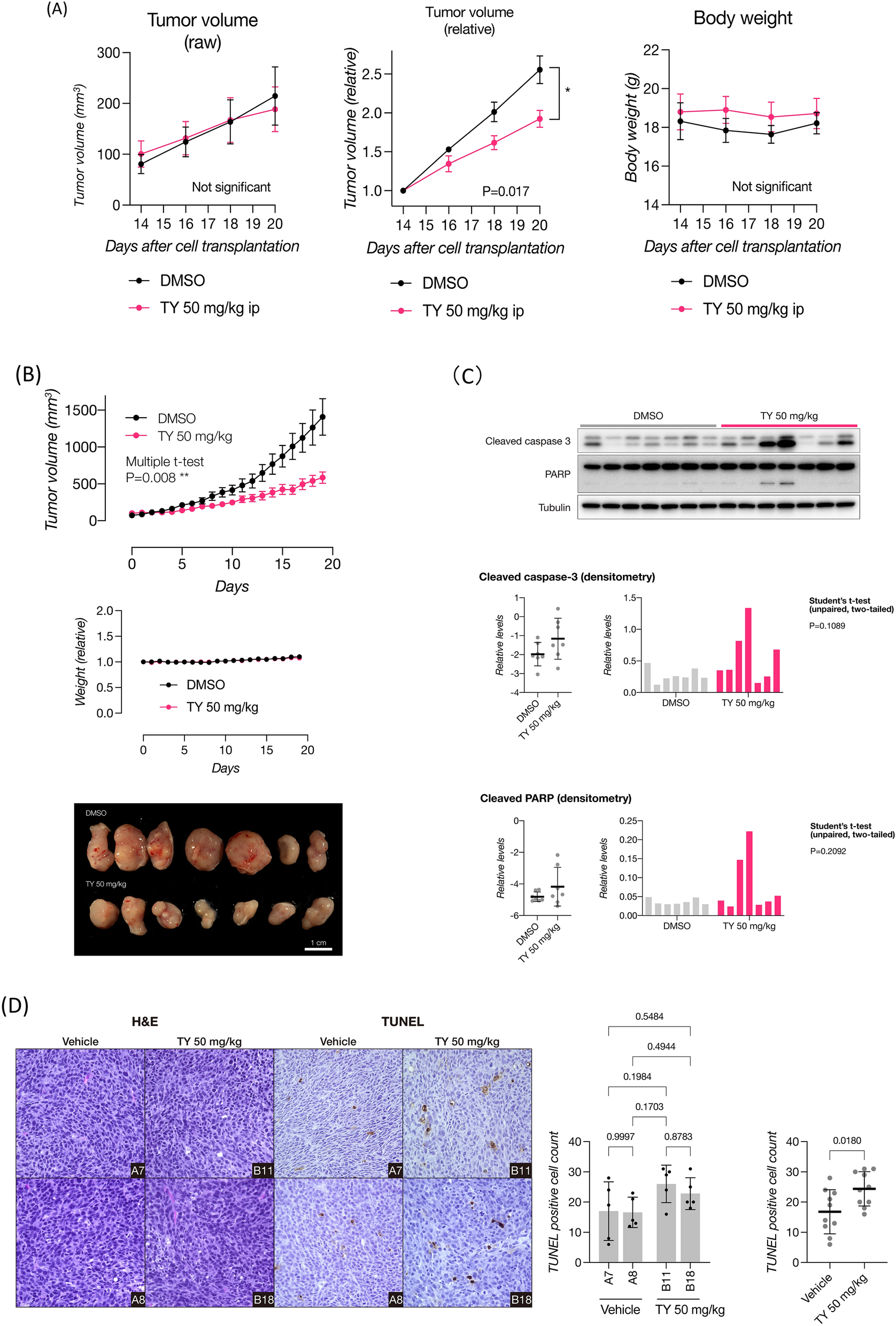
Anti-tumor activity of TY in mouse models. (A)Tumor volume (raw and relative) and body weight in the experiments to assess the anti-proliferative effects of TY (50 mg/kg) in the DLD-1 xenograft mouse model (n = 5). Dots indicate the administration of TY. *P < 0.05, two-tailed, unpaired Student’s t-test. Data are presented as the mean ± SEM. (B) Tumor volume, body weight, and gross images of tumors to assess the anti-proliferative effects of TY (50 mg/kg) in the Colon 26 syngeneic mouse model (n = 8). **P < 0.01, two-tailed, unpaired Student’s t-test. Data are presented as the mean ± SEM. TY was given by peritoneal injection every day for 20 days. Dots indicate the administration of TY. The tumor samples were analyzed with immunoblots for two apoptosis markers (cleaved caspase 3 and PARP), and the densitometric values are indicated along with the blots. (C) Representative images and positive cell count on TUNEL staining of the tumor tissue of mice shown in Fig. 7B. Data are presented as the mean ± SD. *P < 0.05, two-tailed, unpaired Student’s t test.