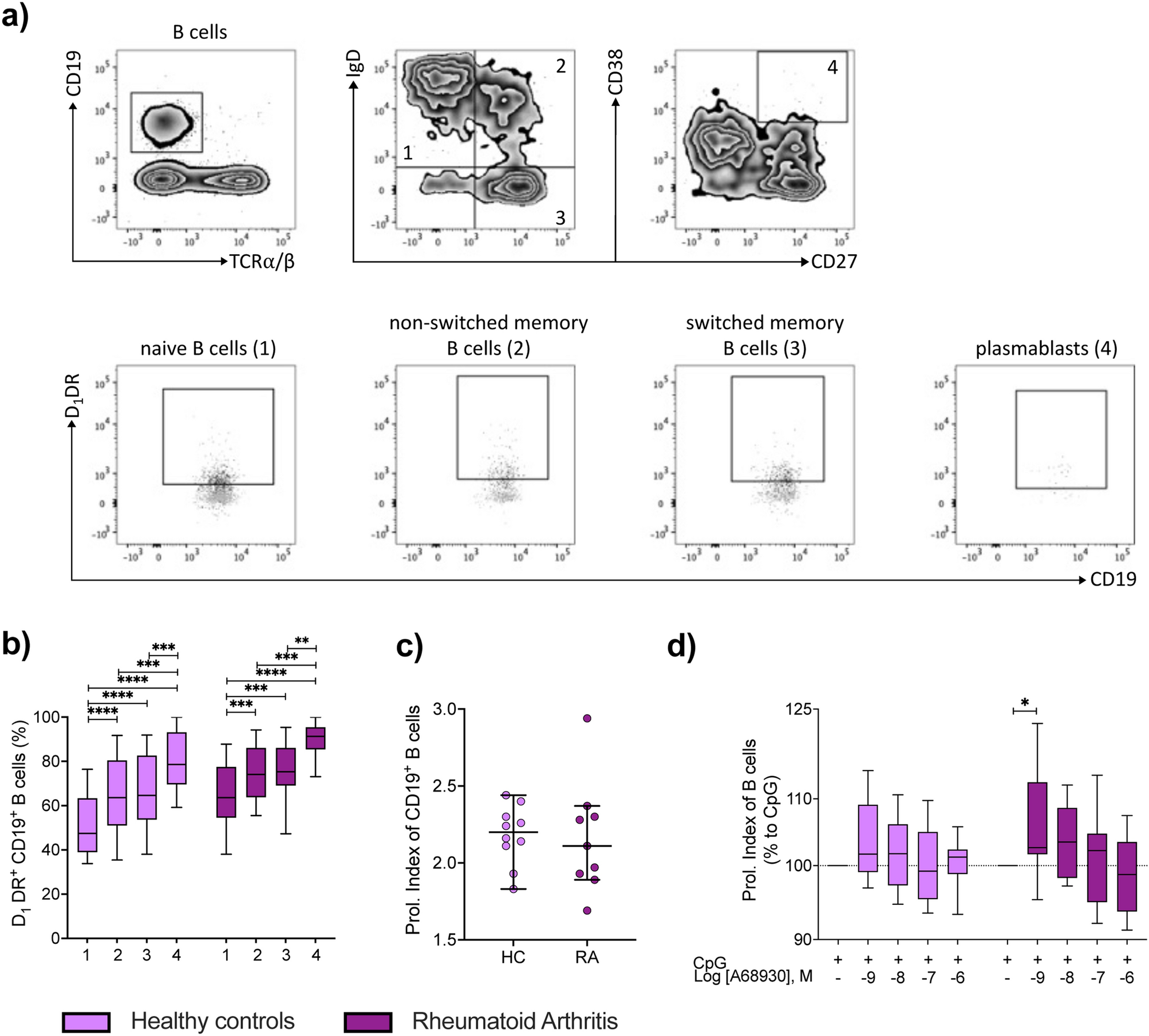
Figure 4

D1DR expression in different maturation stages of B cells and during B cell proliferation. D1DR expression was analyzed in defined B cell subpopulations from HC and RA patients by flow cytometry. (a) Gating strategy to investigate D1DR expression in naïve (1, CD19+TCRα/β-IgD+CD27-), non-switched memory (2, CD19+TCRα/β-IgD+CD27+), switched memory B cells (3, CD19+TCRα/β-IgD-CD27+) and plasmablasts (4, CD19+TCRα/β-CD27+CD38+), black: stained sample, grey: FMO control. (b) Quantification of D1DR on aforementioned B cell subsets from HC and RA female patients (n = 17 and 21 respectively). (c, d) PBMCs from HC and RA female patients were stimulated with CpG and indicated concentrations of D1-like receptor agonist A68930 for 6 days in vitro. Proliferation of CD19+ B cells was then analyzed by CFSE-dye dilution via flow cytometry. (c) Proliferation index of CD19+ B cells from HC and RA patients (n = 10 and 9 respectively) under pure CpG stimulation are presented as median with SD. (d) Proliferation index of CD19+ B cells of both groups after D1-like stimulation were normalized to CpG controls and are presented as relative changes (n = 10). One-Way ANOVA with Geisser-Greenhouse correction and Tukey multiple comparison test was used to analyze expression between B cell subsets within HC and RA group; Welch’s t test was used to compare CpG stimulated controls from HC and RA group; Raw data were logarithmized and analyzed by mixed-effects analysis with Geisser-Greenhouse correction and Dunnett multiple comparison test to determine the influence of D1-like receptor stimulation within the HC and RA group; *p ≤ 0.05, **p ≤ 0.01, ***p ≤ 0.001, ****p ≤ 0.0001.