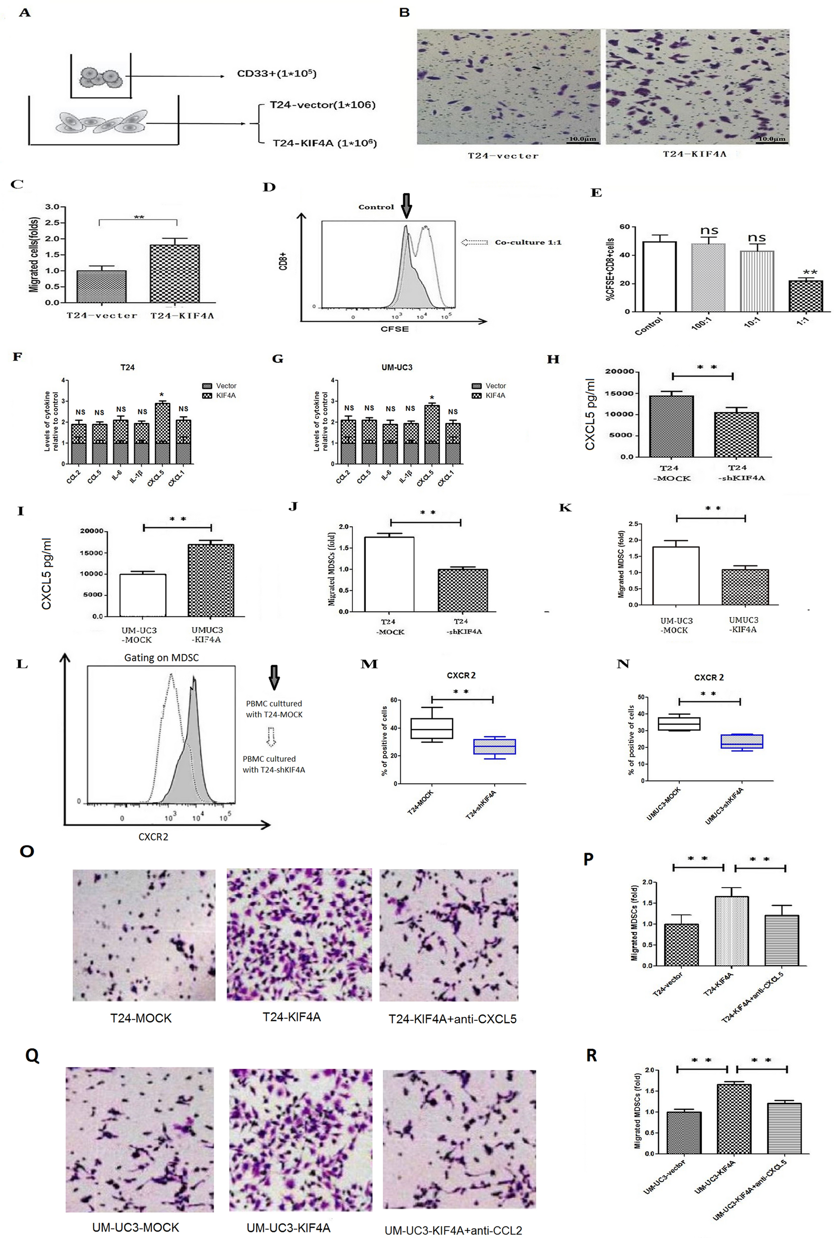
Figure 4

KIF4A promotes tumor cell secretion of CXCL5 and KIF4A promotes recruitment of MDSCs in bladder cancer in a CXCL5 dependent manner. (A) Schematic illustration of the MDSCs migration assay. CD33+ MDSCs (1 × 105) were placed into the inserted upper chamber, and bladder cancer cells (T24-vector or T24-KIF4A, 1 × 106) were cultured in the bottom chamber to assay the migration rate of MDSCs. (B) T24-KIF4A cells promote MDSCs migration. After 48 h of incubation, the bottom sides of insert wells were fixed and stained to visualize migrated MDSCs. (C) Bar graph showing data for migrated MDSC induced by T24-vector cells and T24-KIF4A cells. The results are presented as a multiple of the control group. Statistical analysis was performed by two-tailed Student’s t test (**, p < 0.01). (D,E) CFSE+CD8+ T cells were co-cultured with the isolated MDSCs at three different ratios for 72 h. Flow cytometry was used to determine the proliferation levels of CD8+ T cells was tested by flow cytometry. (F,G) Chemokine concentrations in culture supernatants of bladder cancer cells were determined by ELISA. Among the chemokines, CXCL5 was the most significantly increased cytokine in the KIF4A-transduced bladder cancer cells. (H,I) The concentrations of CXCL5 in T24-shKIF4A cells and UM-UC3-shKIF4A cells were compared to those in T24-MOCK cells and UM-UC3-MOCK cells. Levels of CXCL5 were decreased when KIF4A was silenced. (J,K) Transwell experiments showed that CXCL5 knockdown significantly reduced the migration of MDSCs in T24 cells. (L,N) PBMCs from healthy donors were co-cultured with bladder cancer cells. The expression of CXCL5 receptors (CXCR2) was measured in the CD45+CD33+MDSC population by FACS staining L: Representative images showing the flow cytometry analysis of the expression of CXCR5 on the MDSC. (M,N) Flow cytometry analysis showing that expression of CXCR5 were decreased when KIF4A was silenced in bladder cancer. (O–R) In vitro, CXCL5 inhibition significantly inhibited the migratory capability of MDSCs induced by T24 and UM-UC3 cells with KIF4A overexpression. (Q) Representative images showing that CXCL5 inhibition significantly inhibited the migratory capability of MDSCs induced by T24 and UM-UC3 cells with KIF4A overexpression. **, p < 0.01.