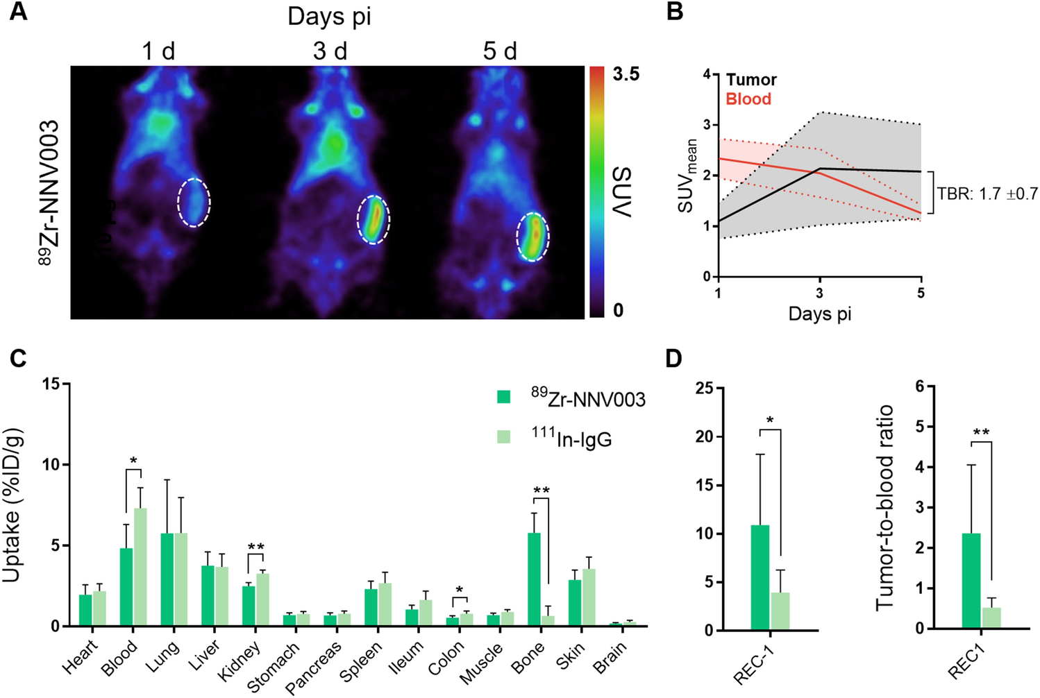
Figure 2

[89Zr]Zr-N-sucDf-NNV003 PET imaging and ex vivo biodistribution in REC1 xenografted mice. (A) Representative coronal PET images of 10 µg [89Zr]Zr-N-sucDf-NNV003 biodistribution in REC1 tumor-bearing mice at 1, 3 and 5 days (d) pi. [89Zr]Zr-N-sucDf-NNV003 uptake is presented as standardized uptake value (SUV). The dashed circle indicates REC1 tumor. (B) Quantification of [89Zr]Zr-N-sucDf-NNV003 uptake in REC1 tumor and blood pool activity at 1, 3 and 5 days pi. [89Zr]Zr-N-sucDf-NNV003 uptake is presented as mean standardized uptake value (SUVmean). TBR indicates tumor-to-blood ratio at day 5 pi. (C) Ex vivo biodistribution results of 10 µg [89Zr]Zr-N-sucDf-NNV003 versus [111In]In-DTPA-IgG control in REC1 tumor-bearing mice at 5 days pi. Tracer uptake per organ is presented as percentage of injected radioactivity dose per gram tissue (%ID/g). (D) Left: Ex vivo REC1 tumor uptake of 10 µg [89Zr]Zr-N-sucDf-NNV003 versus [111In]In-DTPA-IgG control at day 5 pi. Tumor uptake of tracer is presented as %ID/g. Right: Ex vivo tumor-to-blood ratio of 10 µg [89Zr]Zr-N-sucDf-NNV003 versus [111In]In-DTPA-IgG control in REC1 tumor-bearing mice at day 5 pi. Data in (B–D) is shown as mean ± standard deviation (SD). **P < 0.01, *P < 0.05, ns not significant.