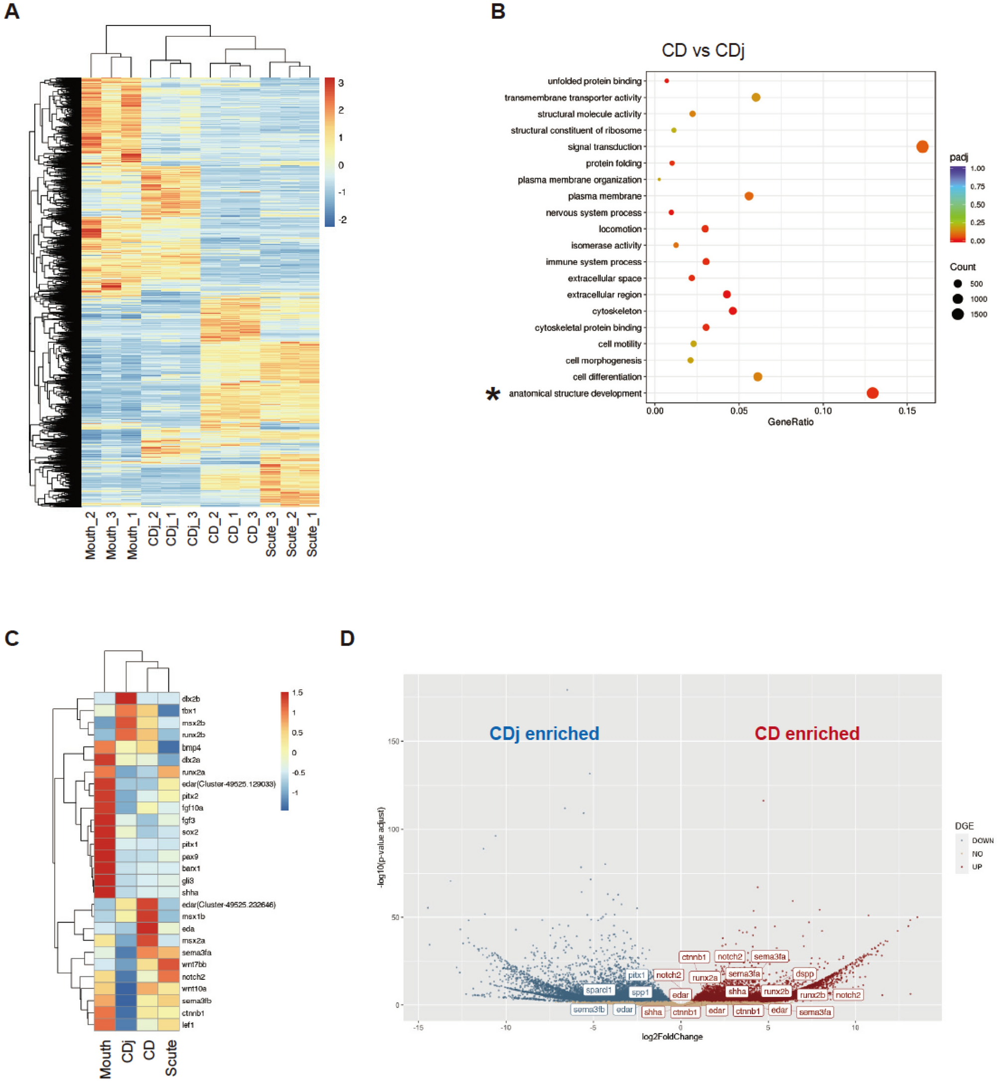
Figure 3

Comprehensive identification of the genes involved in dermal denticle formation of Ancistrus sp. Differential gene expression analysis was performed using de novo RNA-seq data from juvenile cranial dermal denticles (CDj, n = 3), adult cranial dermal denticles (CD, n = 3), Teeth (Mouth, n = 3), and scutes (Scute, n = 3). (A) The heatmap of hierarchical clustering of top 25,000 differentially expressed unigenes. Note that all dermal odontode samples (CDj, CD, and Scute) were clustered together with Mouth as an outgroup. (B) GO enrichment analysis of the upregulated genes in CD compared to CDj. The vertical axis is the GO terms, and the horizontal axis is the enrichment of each term. The size of each point represents the number of upregulated genes, and the color of the points represents the adjusted p-value. (C) The heatmap produced by hierarchical clustering of the expression levels of 27 selected genes involved in oGRN. The color bars indicate the relative expression levels in FPKM. (D) The volcano plot displays the pattern of gene expression values for CD relative to CDj. Significantly enriched genes in CDj are highlighted in blue (log2foldchange < -0.6 and adjusted p-value < 0.01) and enriched genes in CD are in red (log2foldchange > 0.6 and adjusted p-value < 0.01). The gene symbols show differentially expressed genes associated with oGRN and odontogenesis. As different unigenes were annotated by the same gene names or even the homologous genes in different species, the multiple same gene names were shown in the plot.