Figure 3
From: Divalent magnesium restores cytoskeletal storage lesions in cold-stored platelet concentrates

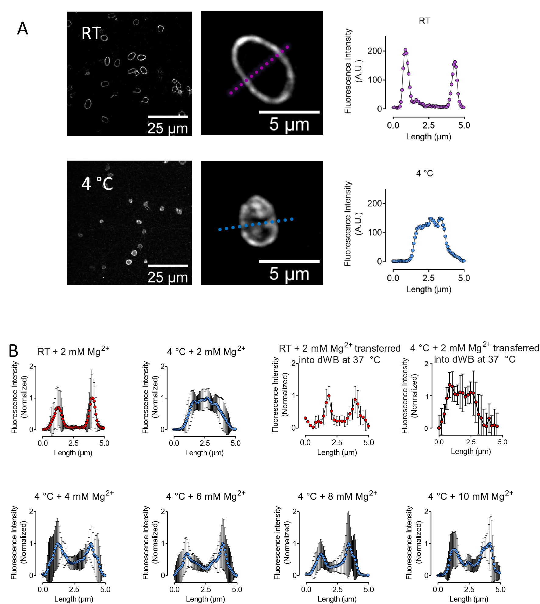
(A) Fluorescence image and intensity of stained α-tubulin along an axis of the cross-section of platelets from PC stored at RT or 4 °C. (B) Normalized fluorescence intensity of stained α-tubulin along an axis of the cross-section of platelets stored for 24 h under different conditions (n = 10, mean ± standard deviation). α-tubulin was stained by mouse anti-human α-tubulin IgG + secondary donkey anti-mouse IgG Alexa Flour 568. RT room temperature, Mg2+ magnesium, dWB platelet depleted whole blood.