Figure 1
From: Machine learning models for prediction of adverse events after percutaneous coronary intervention

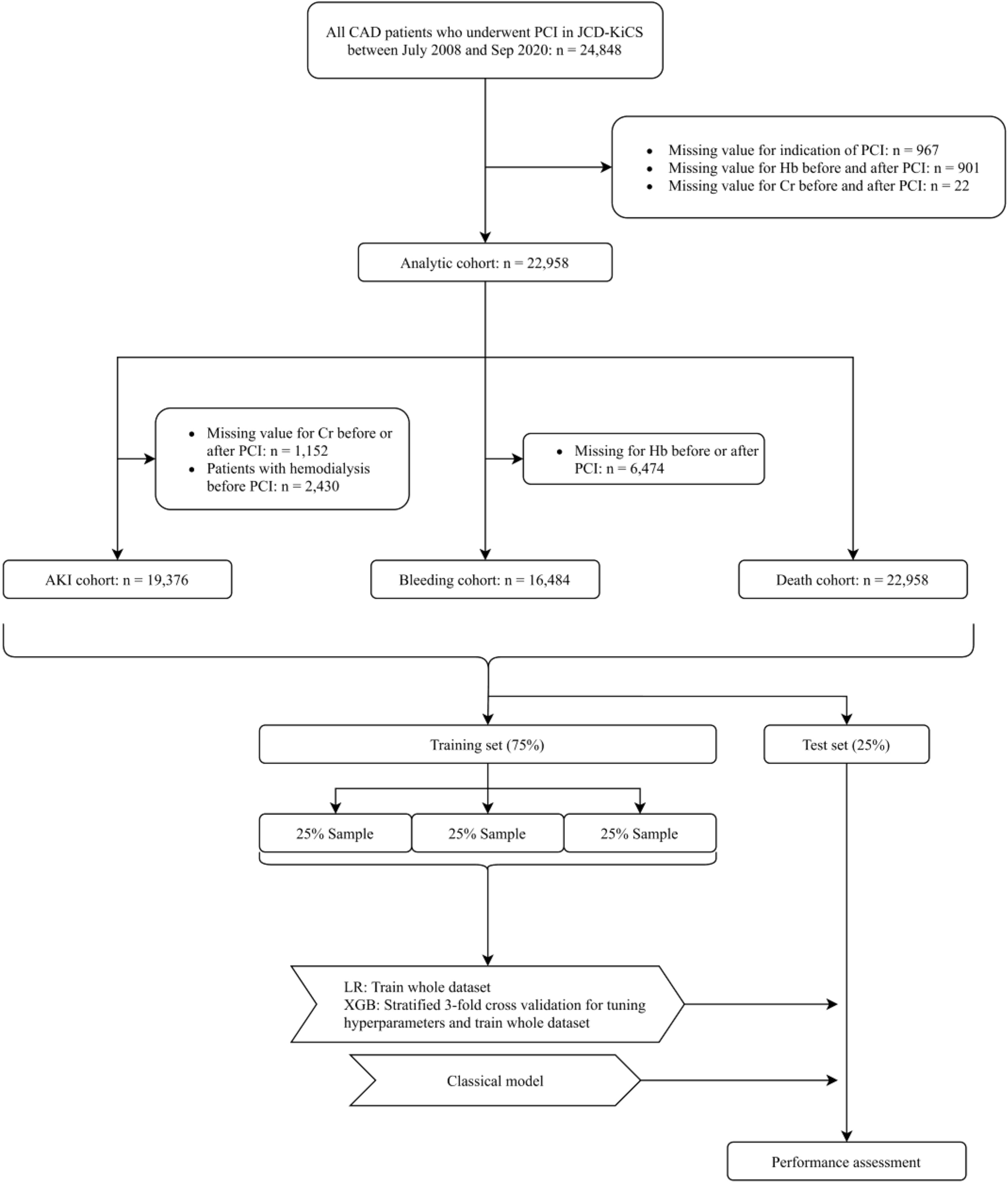
Study flowchart. Abbreviations: CAD, coronary artery disease; PCI, percutaneous coronary intervention; JCD-KiCS, The Japan Cardiovascular Database-Keio Interhospital Cardiovascular Studies; Hb, aemoglobin; Cr, creatinine; AKI, acute kidney injury; LR logistic regression model; XGB, extreme gradient boosting model.