Figure 2
From: Tmem174, a regulator of phosphate transporter prevents hyperphosphatemia

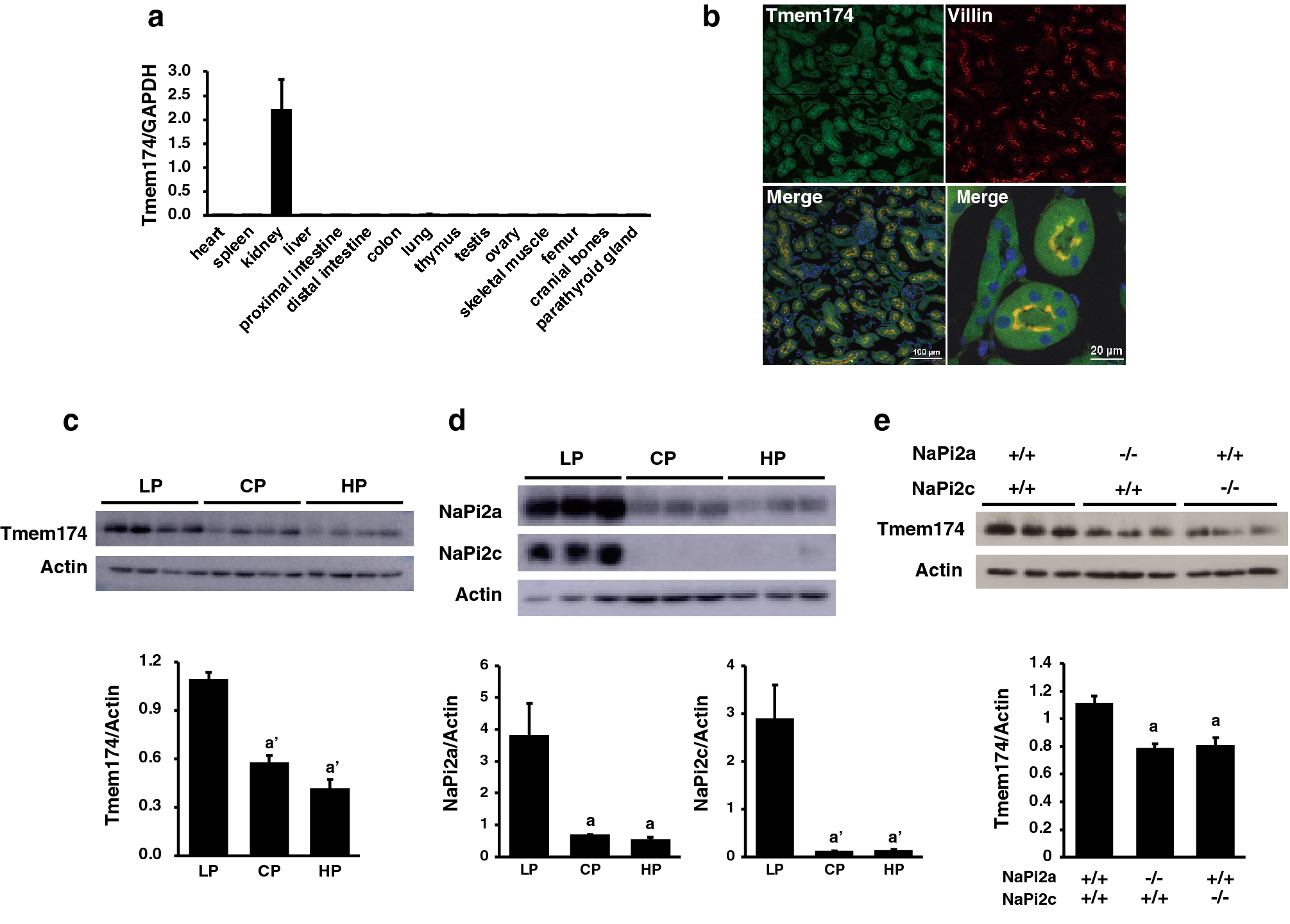
Tissue localization of Tmem174 expression and possible involvement in Pi homeostasis. (a) Tmem174 mRNA level in several tissues of wild-type (WT) mice by real-time PCR. Male mice at 8 weeks of age (n = 5–9) were used. Glyceraldehyde-3-phosphate dehydrogenase (GAPDH) was used as an internal control. Values are mean ± SE. (b) Immunofluorescence staining Tmem174 (green) in renal section of 8-week-old WT mice. DAPI (blue), Villin (red). Sections were prepared from mouse kidney embedded in OCT compound and frozen. (c,d) Western blotting analyses of the renal brush border membrane vesicles (BBMVs) isolated from the WT mice (n = 3–5) fed a low Pi (LP: 0.02%), control Pi (CP: 0.6%), and high Pi (HP: 1.2%) diet. Each lane was loaded with 20 μg of BBMVs. Actin was used as an internal control. Values are mean ± SE. ap < 0.05, a’p < 0.01 vs. LP. Experiments were performed in triplicate. (e) Western blotting analysis of the renal BBMVs isolated from the kidney of 8-week-old NaPi2a+/+ NaPi2c+/+, NaPi2a−/−, and NaPi2c−/− mice (n = 3–5). Each lane was loaded with 20 μg of BBMVs. Actin was used as an internal control. Values are mean ± SE. ap < 0.05 vs. NaPi2a+/+NaPi2c+/+ mice. Experiments were repeated at least 3 times.