Figure 4
From: Tmem174, a regulator of phosphate transporter prevents hyperphosphatemia

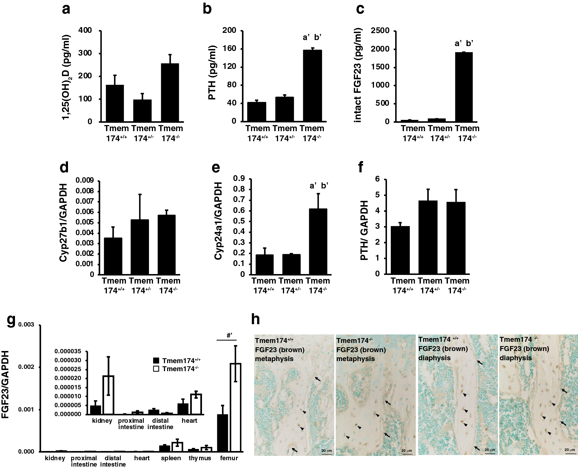
Effects of Deletion of Tmem174 on Pi homeostasis. (a–c) Plasma1,25(OH)2D, plasma intact PTH, serum intact FGF23 levels of Male Tmem174+/+, Tmem174+/-, and Tmem174−/− mice at 8–9 weeks of age. Values are mean ± SE (n = 10–20). a’p < 0.01 vs. Tmem174+/+ mice. b’p < 0.01 vs. Tmem174+/- mice. (d–g) Real-time PCR analysis. GAPDH was used as an internal control. Values are mean ± SE (n = 10–15). a’p < 0.01 vs. Tmem174+/+ mice. b’p < 0.01 vs. Tmem174+/- mice. #’p < 0.01. (h) Immunohistochemistry of FGF23 (brown color) in metaphyseal and diaphysis trabeculae bones of Tmem174+/+ and Tmem174−/− male mice (8-week-old). Arrows: osteoblast/preosteoblast, arrowhead: osteocyte.