Figure 9
From: Tmem174, a regulator of phosphate transporter prevents hyperphosphatemia

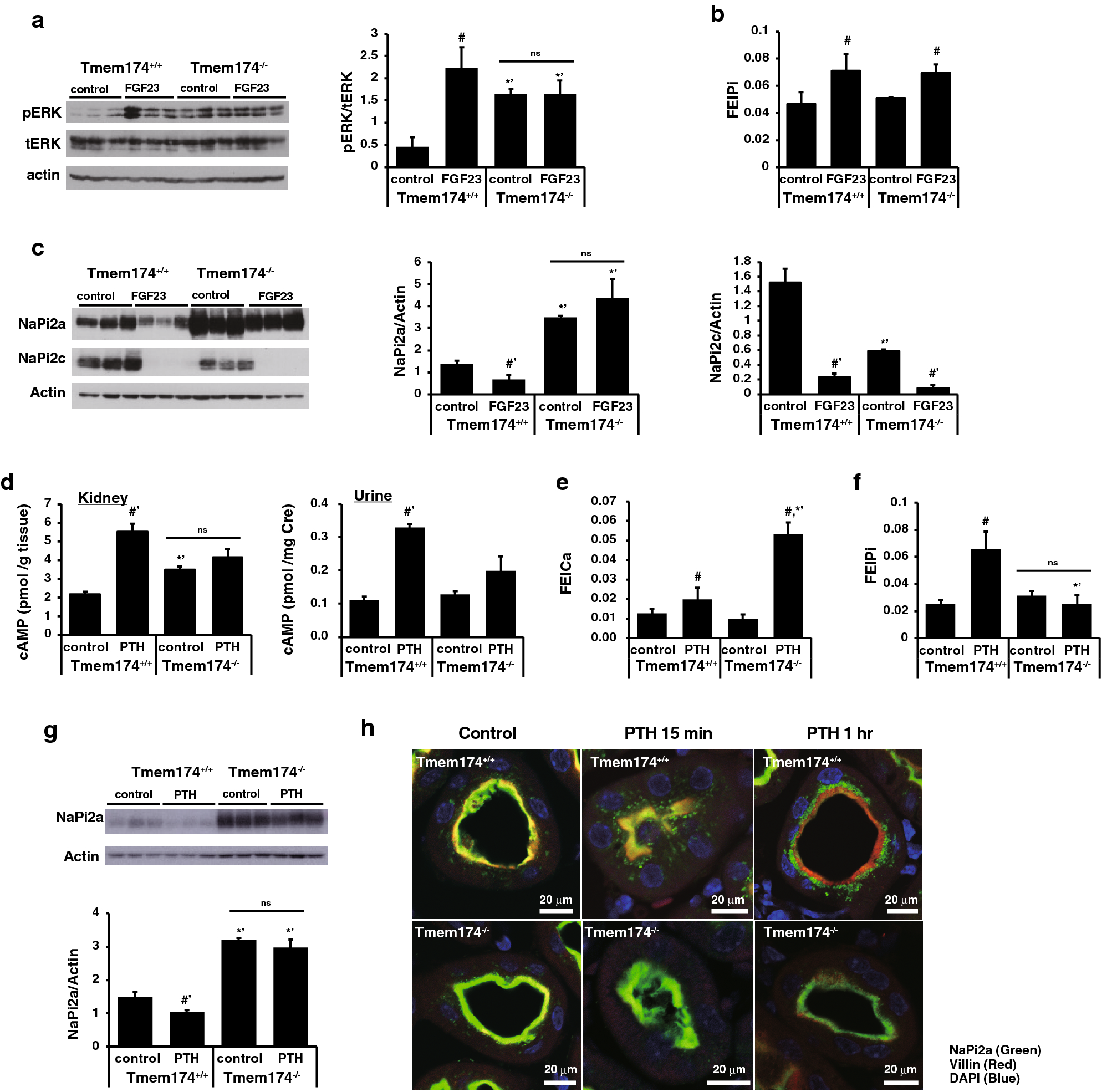
Abnormal regulation of phosphaturic action to renal NaPi2a Pi transporter in Tmem174−/− mice. Tmem174+/+ and Tmem174−/− mice (9–10-week-old mice, n = 3–5, respectively) were fed a 0.02% low Pi diet for 7 days to reduce endogenous FGF23. Exogenous FGF23 expression was performed using the Naked-DNA method, as described previously26. (a) Western blotting analysis of total ERK1/2 and phosphorylation ERK1/2 in Tmem174+/+ and Tmem174−/− mice. Each lane was loaded with 20 μg of the whole homogenate. Values are mean ± SE. #p < 0.05 vs control of the same genotype, *’p < 0.01 vs same treatment of Tmem174+/+ mice. ns not significant. (b) FEIPi. Values are mean ± SE. #p < 0.05 vs control of the same genotype. (c) Western blot analysis of NaPi transporters in Tmem174+/+ and Tmem174−/− mice. Each lane was loaded with 20 μg of BBMVs. Actin was used as an internal control. *’p < 0.01 vs same treatment of Tmem174+/+ mice. Values are mean ± SE. #’p < 0.01 vs control of the same genotype. ns not significant. Experiments were performed in triplicate. Tmem174+/+ and Tmem174−/− mice (9–10-week-old mice, n = 3–5, respectively) were fed a 0.1% low Pi diet for 7 days to reduce endogenous PTH. Bovine PTH (1–34) was administered to Tmem174+/+ and Tmem174−/− mice. Samples were collected after 15 min or 1 h administration of PTH. (d) cAMP level of the kidney and Urine of mice after 15 min PTH administration. (e) FEICa, (f) FEIPi. Samples were collected after 1 h administration of PTH. Values are mean ± SE. #p < 0.05 vs control of the same genotype. *’p < 0.01 vs same treatment of Tmem174+/+ mice. ns; not significant. (g) Western blot analysis of NaPi2a in Tmem174+/+ and Tmem174−/− mice. Each lane was loaded with 20 μg of BBMVs. Actin was used as an internal control. Values are mean ± SE. #’p < 0.01 vs control of the same genotype. *’p < 0.01 vs same treatment of Tmem174+/+ mice. ns not significant. (h) Immunostaining of renal NaPi2a (Green) localization in the kidney sections of mice 15 min and 1 h after administration of PTH. DAPI (Blue). Villin (Red). Experiments were performed in triplicate.