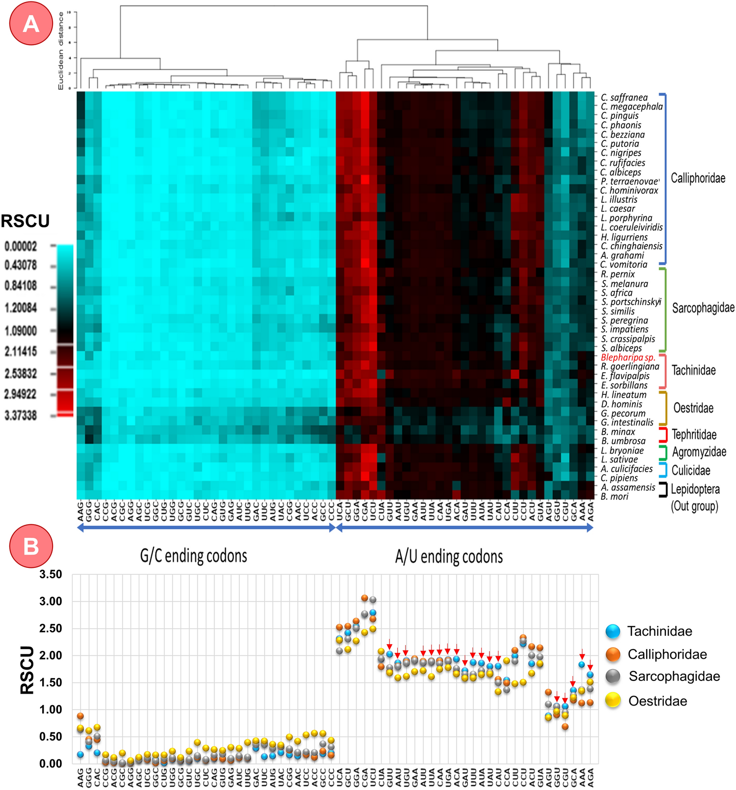
Figure 5

Variation of Relative synonymous codon usage (RSCU) in different species and families; (A) RSCU Cluster analysis of 36 species from Oestroidea Superfamily, 6 organisms from other Diptera and 2 organisms from out group (Lepidoptera). Termination codons are excluded. The heat-map was drawn with CIMminer. Bigger RSCU values, suggesting more frequent codon usage, are represented with darker shades of red. (B) Mean RSCU of different families of Oestroidea superfamily, higher RSCU of tachinids denoted by red arrow.