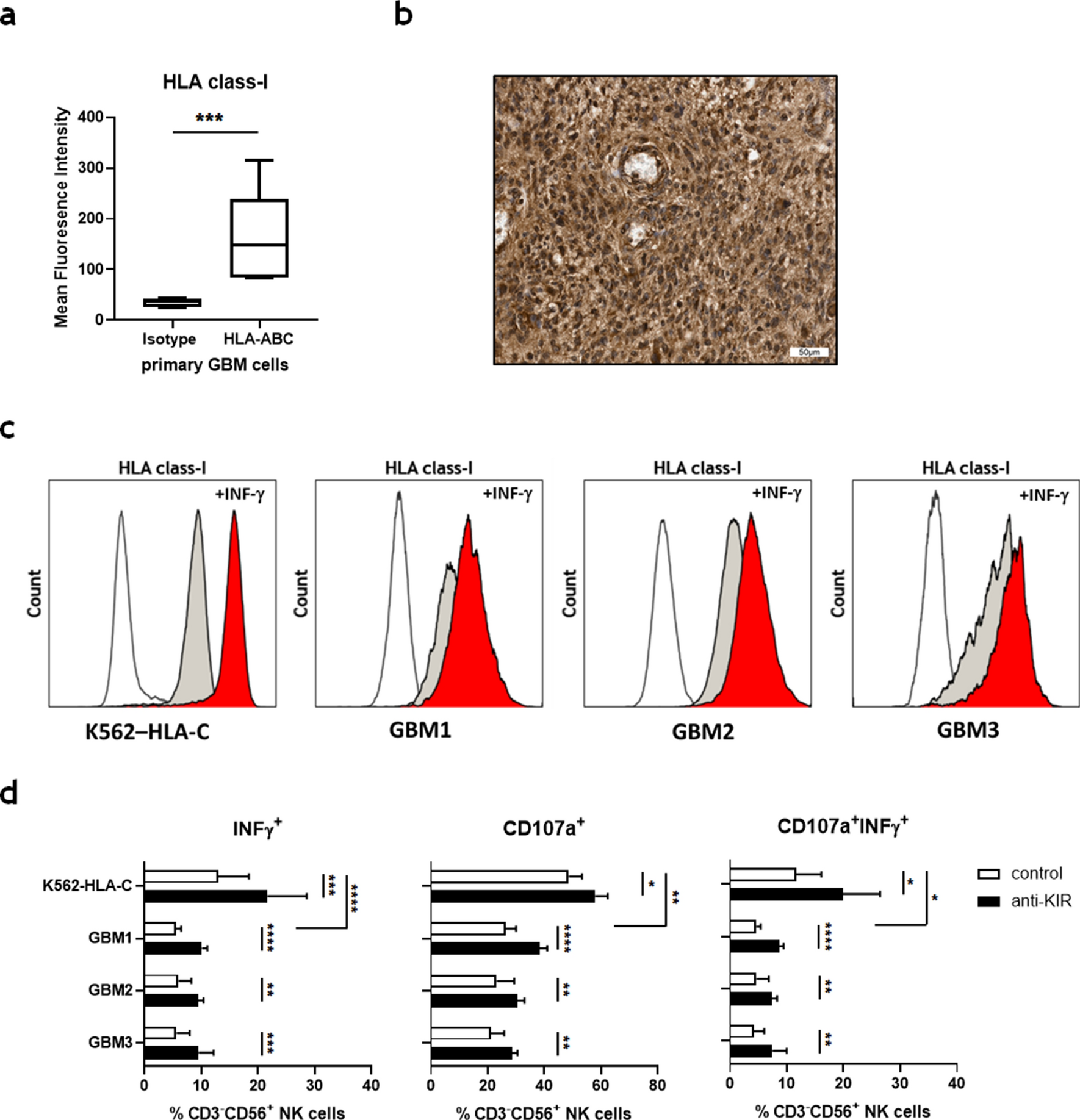
Figure 4

KIR2DL-1,-2/3 blockade improves the NK-cell stimulatory properties of HLA class-I expressing GBM cells. (a) Primary GBM cell cultures were prepared and evaluated for the expression of HLA class-I molecules (HLA-ABC) by flow cytometry (n = 5). (b) Representative immunohistochemical staining of HLA class I-expressing cells within glioblastoma tissue. (c) Expression of HLA class-I molecules on unstimulated (grey histograms) or IFN-γ pretreated (red histograms) K562-HLA-C and primary GBM cells (GBM1-3). (d) IL-2 preactivated PBMC from glioblastoma patients (n = 3) were pre-incubated with a human IgG4 isotype control mAb or Lirilumab (30 μg/ml), cocultured with IFN-γ pretreated HLA-C expressing K562 cells (K562-HLA-C) or primary GBM cells at an effector to target ratio of 10:1 for 4.5 h and then analyzed by flow cytometry. The frequencies of CD107a+, IFN-γ+ and CD107a+IFN-γ+ CD3-CD56+ NK-cells were determined. Mean values + /− SD are depicted. P values were calculated using the two-tailed Mann–Whitney test (*p < 0.05, **p < 0.01, ***p < 0.001, ****p < 0.0001).