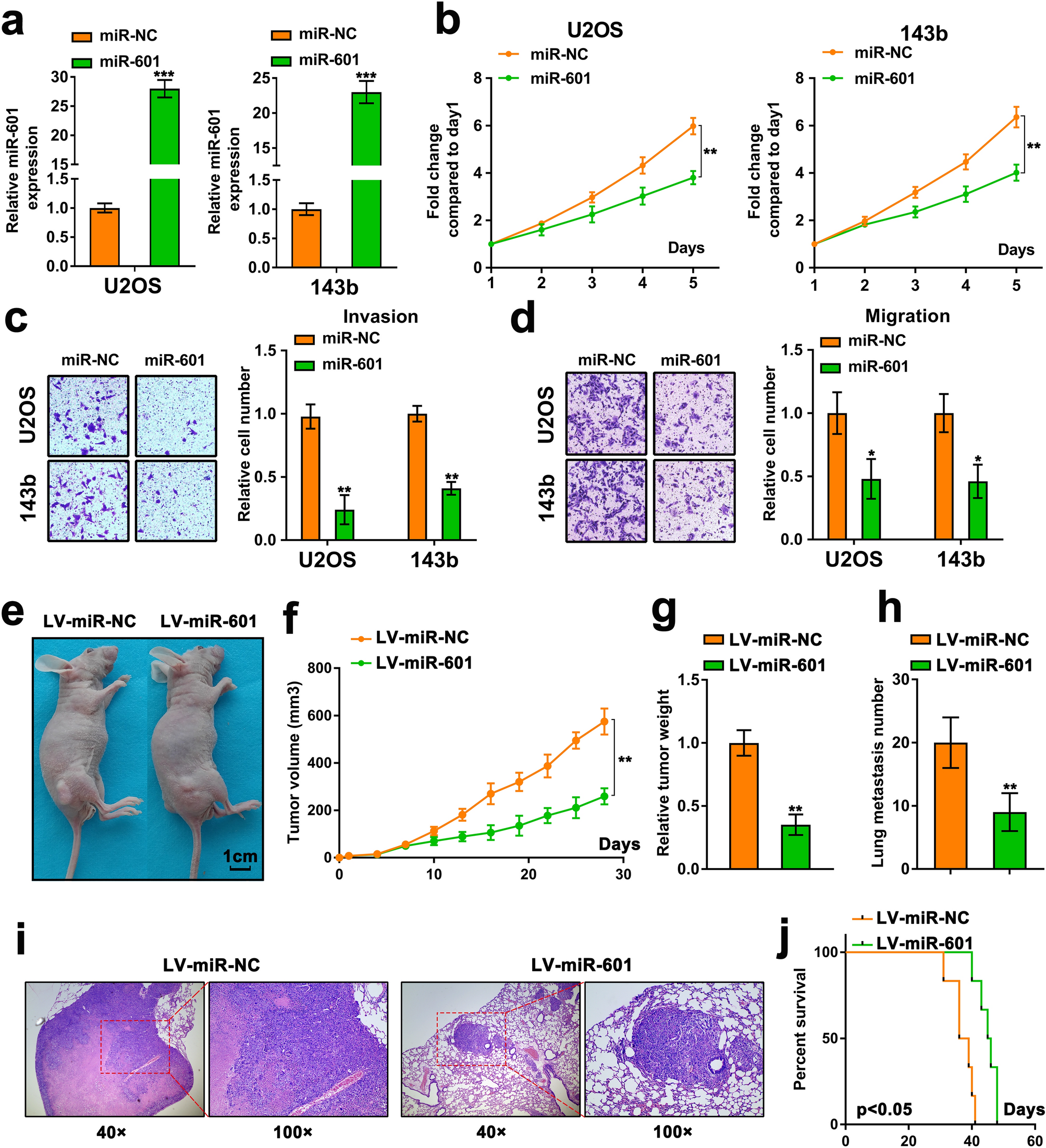
Figure 2

Overexpression of miR-601 promotes proliferation and metastasis of OS cells. (a) The miR-601 expression was evaluated by RT-qPCR assay in U2OS and 143b cells with miR-601 overexpression. (b) The proliferation of U2OS/143b cells was measures by the MTT experiment. (c, d) The invasion and migration abilities of U2OS and 143b cells was assessed by the transwell assay. (e) The nude mice (6 per group) were subcutaneously injected with U2OS cells transfected with lentivirus vector carrying the miR-601 sequence (LV-miR-601) or negative control (LV-miR-NC). (f, g) The volume and weight of xenograft tumor of nude mice. (h, i) U2OS cells, transfected with lentivirus vector carrying the miR-601 sequence (LV-miR-601) or negative control (LV-miR-NC), were injected into the nude mice (6 per group) from tail vein. The metastasis on lung was assessed via H&E staining. (j) The survival of nude mice was analyzed.