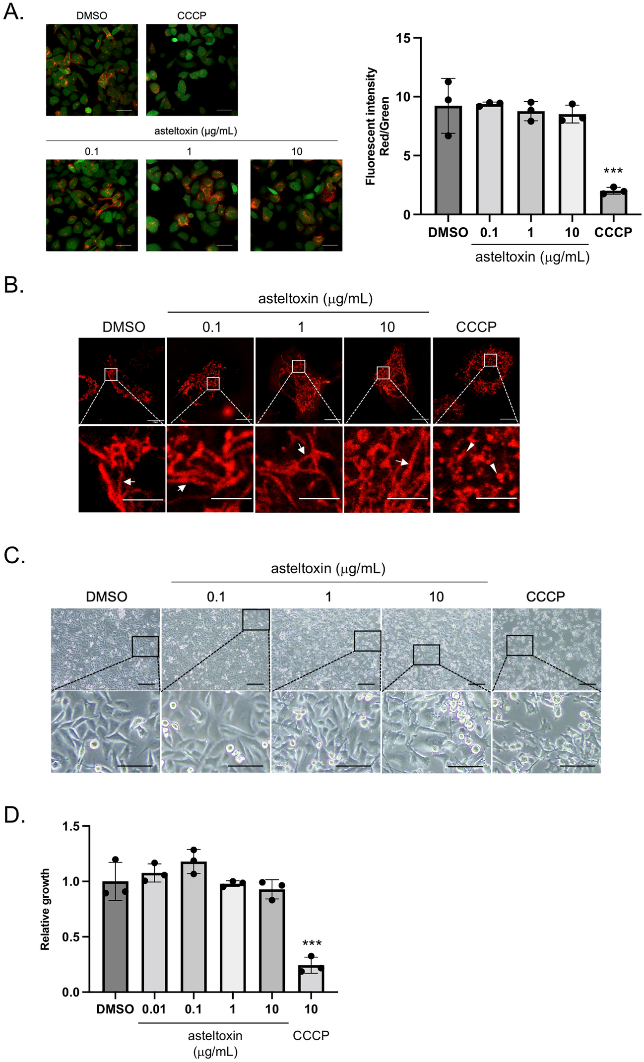
Figure 2

Asteltoxin does not induce mitochondria damage at low concentrations. (A) PC3 cells were treated with DMSO, asteltoxin (0.1, 1, or 10 μg/mL), or 10 μM CCCP for 24 h. The cells were incubated with JC-1 for 30 min and visualized using fluorescent microscopy (left panels). Fluorescence intensity with JC-1 aggregate (red)/JC-1 monomers (green) using 10,000 cells (right panel). Scale bar = 50 μm. (B) Cells indicated in (A) were stained with Mitotracker red. Images depicting fusion (arrows) or fission (arrowheads) in PC3 cells. Scale bar = 10 μm (upper panels) and scale bar = 5 μm (lower panels). (C) Effect of asteltoxin on the morphology of PC3 cells indicated in (A). Cells were photographed under a microscope. Scale bar = 200 μm (upper panels) and scale bar = 100 μm (lower panels). (D) Effect of asteltoxin on the proliferation of PC3 cells. PC3 cells were treated for 3 days with DMSO, asteltoxin (0.01, 0.1, 1, or 10 μg/mL), or 10 μM CCCP, and cell growth was analyzed. Data are presented as the means ± standard deviation from three independent measurements. Statistical analysis was performed using one-way ANOVA. **P < 0.01.