Figure 4
From: Immunoprognostic model of lung adenocarcinoma and screening of sensitive drugs

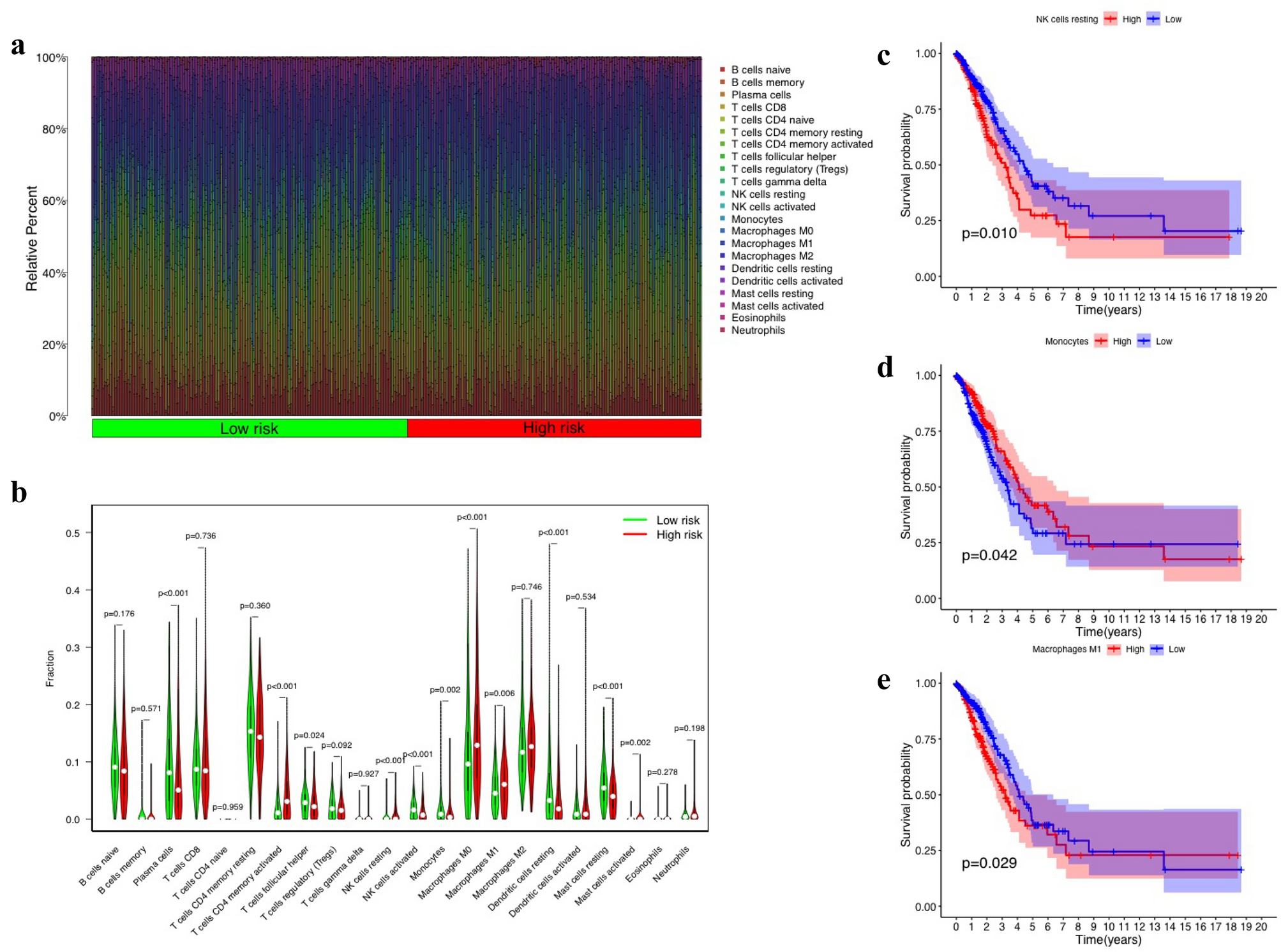
Differences in the immune microenvironment of the high and low-risk patients. (a) Heat map of immune cell expression between the high and low-risk populations. (b) Statistics of differences in immune cell expression between two groups. (c, d, e) NK cells, monocytes, and Macrophages m1 were analyzed for differences between groups, respectively.