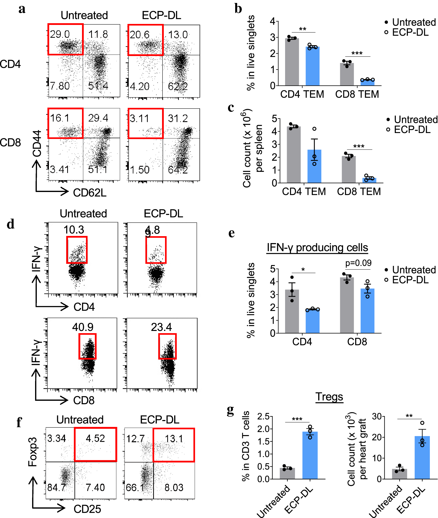
Figure 2

ECP-DL infusion inhibits effector memory T-cells and Th1 response after cardiac transplantation. ECP-DL treated or untreated controls were euthanized on POD7; spleens and heart grafts were harvested for flow cytometry analysis (n = 3 per group). (a-c) Representative dot plots and bar graphs showing that in ECP-treated mice, both CD4+ and CD8+ effector memory T-cells (TEM, CD44+CD62L-) were decreased compared with that of the untreated group. (d, e) The frequency of interferon-gamma-producing CD4+ and CD8+ T-cells was significantly decreased in the ECP-treated mice, demonstrating a reduced Th1 response. (f, g) Tregs, identified as CD25+/Foxp3+ (gated from CD3+CD4+ cells) were significantly higher in the cardiac allografts of the ECP-DL group than that of the untreated group. In B, C, E, and G, *p < 0.05, **p < 0.01, ***p < 0.001 by student t-test.