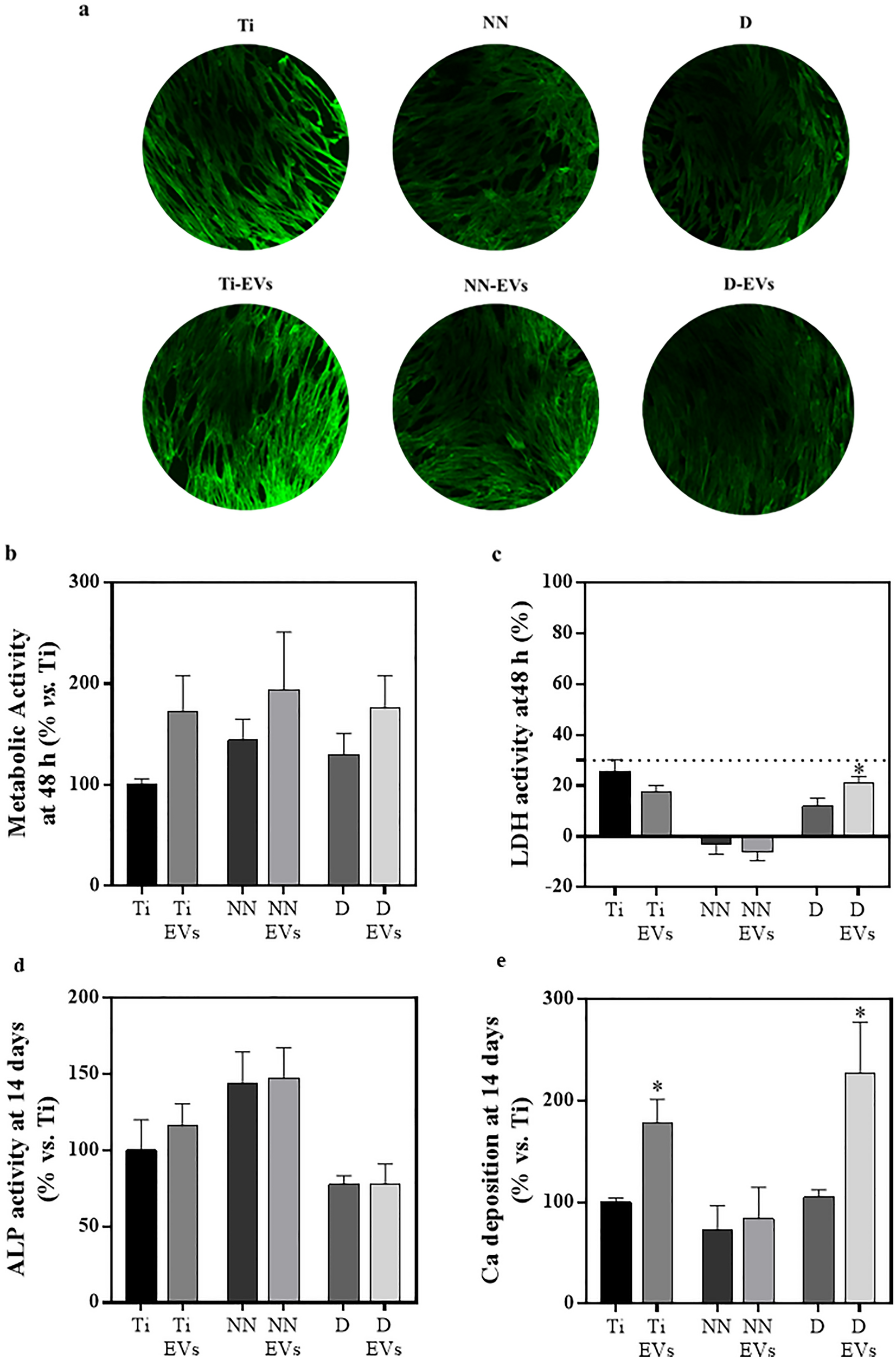
Figure 4

In vitro biocompatibility and MSC osteogenic differentiation. (a) Confocal images of implants surface after 48 h of MSC growth. Green signal corresponds to actin filaments. (b) Metabolic activity after 48 h of treatment, data of Ti group was set as 100%. (c) LDH activity measured in cell culture media after 48 h of cell growth. Cells seeded on TCP were set as 0% while cells treated with triton were set as 100% of LDH activity. A dashed line is added at 30% of LDH activity. (d) ALP activity after 14 days of cell culture. Ti ALP activity is set as 100%. (e) Ca deposition after 14 days of cell growth, Ca2+ levels of Ti were set as 100%. Three independent experiments were performed, each of them with three different samples for Ti, Ti-EVs, D and D-EVs (n = 9), while only two independent experiments were performed for NN and NN-EVs (n = 6). Values represent the mean ± SEM. Metabolic activity, LDH activity and Ca deposition were compared with t-test comparisons. Statistically significant differences were considered for p < 0.05 and represented with *compared to the respective control group without EV coating.