Figure 4
From: Inducing respiratory complex I impairment elicits an increase in PGC1α in ovarian cancer

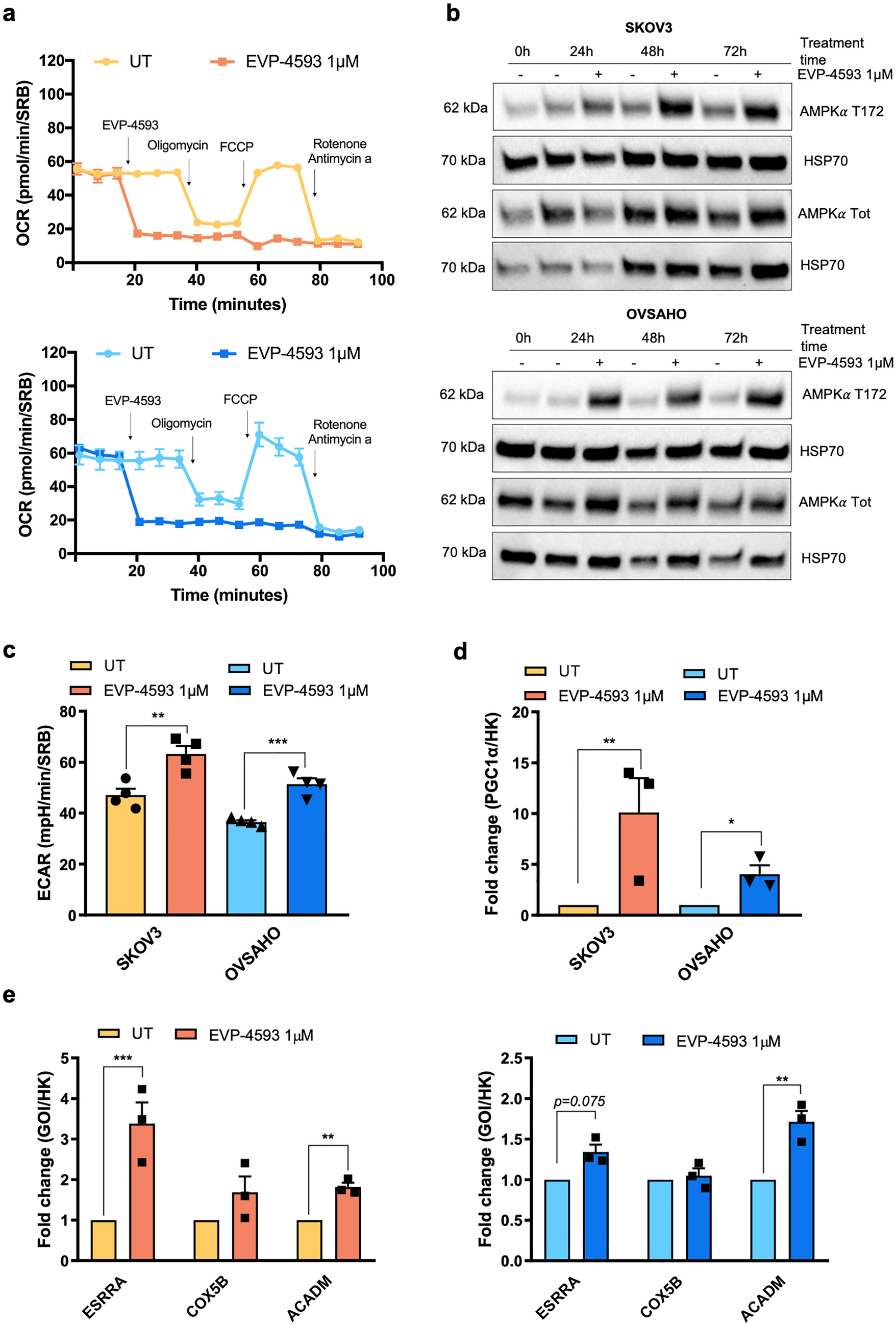
CI inhibition recapitulates the compensatory PGC1α upregulation under energetic crisis found in CI-null models. (a) Oxygen consumption rate (OCR) profile of SKOV3 (n = 2) cells determined upon injection of 1 µM EVP-4593, 1 µM oligomycin, 0.5 µM FCCP, 1 µM rotenone and 1 µM antimycin A in 5 mM glucose (LG) Seahorse XFe medium. FCCP concentration was determined by titration. Untreated (UT) samples received the injection of EVP-4593 solvent DMSO. Data (mean ± SEM) are normalized on SRB absorbance. (b) Western blotting analysis of phosphorylated (T172) and total AMPKα levels in lysates from SKOV3 and OVSAHO cells untreated and treated with 1 µM EVP-4593 at different time points and cultured in LG. HSP70 was used as loading control. Full-length blots are presented in Supplementary Fig. 5a,b. Densitometric analysis is shown in Supplementary Fig. 1c. (c) Extracellular acidification rate (ECAR) measured in LG and upon treatment with 1 µM EVP-4593 in SKOV3 and OVSAHO cells (n = 4). Data (mean ± SEM) are normalized on SRB absorbance. (d) Gene expression of total PGC1α in SKOV3 and OVSAHO cells treated with 1 µM EVP-4593 (n = 3) cultured in LG. (e) Gene expression of ESRRA, COX5B and ACADM in SKOV3 and OVSAHO cells after treatment with 1 µM EVP-4593 (n = 3). Cells were cultured in LG. Data are expressed as fold change and represented as the mean ± SEM. GOI (gene of interest); HK (housekeeping gene); relative expression levels of GOIs are calculated on ACTB expression for ESRRA and ACADM and GUSB for COX5B.