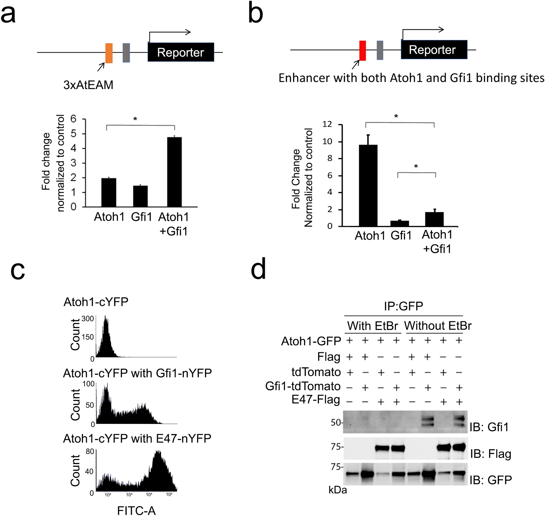
Figure 6

GFI1 enhances the transcription activity of ATOH1 in vitro in an off-DNA mechanism. (a) Luciferase assay using a reporter plasmid pNl3.1-3xAtEAM containing an artificial enhancer with 3xAtEAM domains (orange box) in front of a minimal promoter (gray box). The addition of GFI1 significantly enhances the transcriptional activation of the reporter construct by ATOH1, despite the fact that the enhancer contains no Gfi1 binding sites. Statistical significance was assessed by a Student t-test, comparing the average fold change after normalized to the control group each time. (*p < 0.01). (b) Luciferase assay using a reporter plasmid pNl3.1-AGmotifs containing an artificial enhancer with both ATOH1 and Gfi1 binding motifs (red box) in front of a minimal promoter (gray box). In this case, addition of GFI1 significantly attenuates the transcriptional activity of ATOH1. Statistical significance was assessed by a Student t-test, comparing the average fold change after normalized to the control group each time. (*p < 0.01). (c) Bimolecular fluorescence complementation assay of DAOY cells transfected with Atoh1-cYFP (top), Atoh1-cYFP and GFI1-nYFP (middle) and Atoh1-cYFP and E47-nYFP (bottom). Atoh1-cYFP protein can bind to E47-nYFP, giving a significantly enhanced fluorescence. However, the interaction between Atoh1-cYFP and GFI1-nYFP is significantly weaker. (d) Co-immunoprecipitation of ATOH1, GFI1 and E47 in 293 T cells. pCDNA3.1-Atoh1-GFP was transfected into 293 T cells with pEF-Gfi1-tdTomato or pCDNA3.1-E47-Flag. The ATOH1-GFP fusion protein was immunoprecipitated with GFP antibodies, and the blot probed with antibodies to GFI1, FLAG or GFP. GFI1 could be immunoprecipitated with ATOH1 in the presence of non-specific DNA binding (in the absence of ethidium bromide), but this interaction could be abolished by performing the experiment in the presence of ethidium bromide. In contrast, the interaction between ATOH1 and E47 was stronger, more specific and could still be observed in the absence of DNA binding.