Figure 2
From: An immune gene signature to predict prognosis and immunotherapeutic response in lung adenocarcinoma

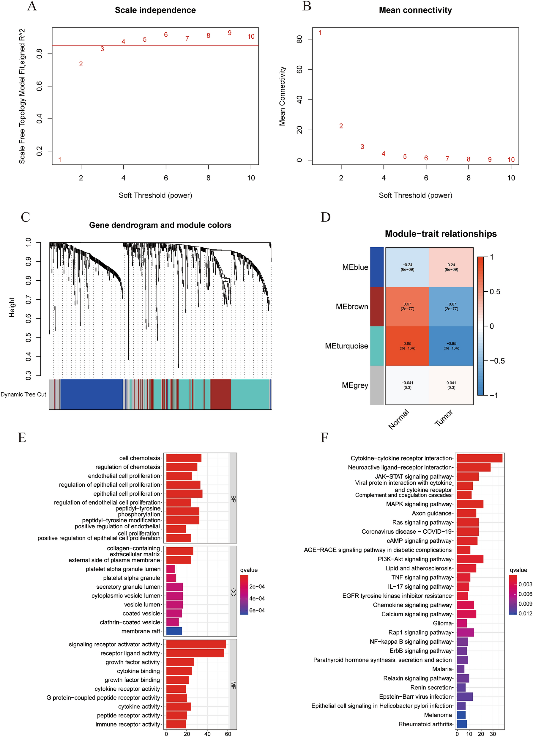
Identification of immune-related hub genes. (A) The horizontal threshold is 0.85. (B) The best soft threshold for WGCNA is 4. (C) DEIRG clustering tree based on dissimilarity measure (1-TOM). (D) The gene modules related to LUAD obtained by WGCNA. (E) Functional enrichment analysis of 263 genes in the turquoise module. (F) KEGG pathway enrichment analysis of 263 genes in the turquoise module.