Figure 4
From: An immune gene signature to predict prognosis and immunotherapeutic response in lung adenocarcinoma

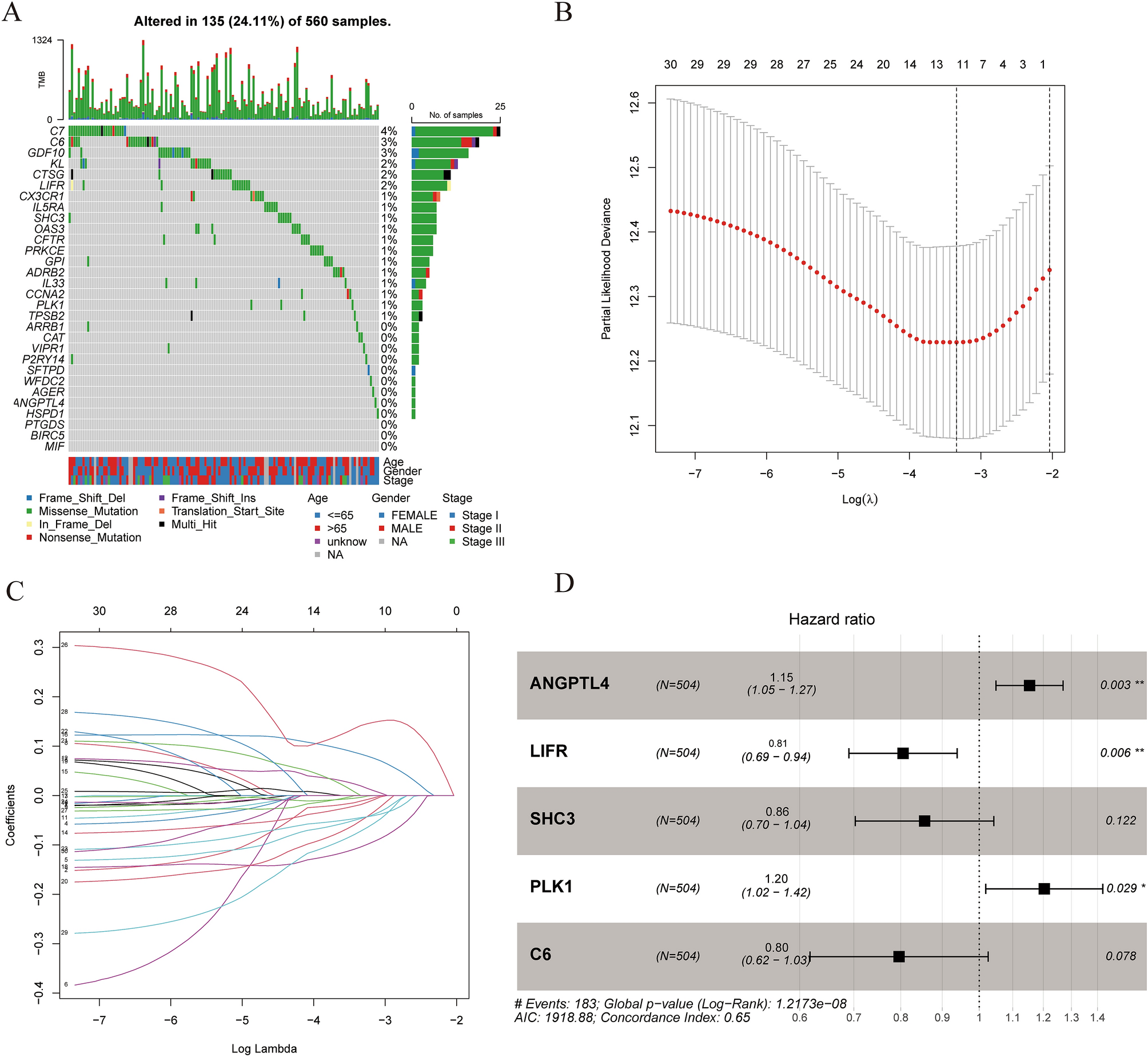
Construction of IGSPP for LUAD patients. (A) Mutation analysis of 30 immune-related hub genes. (B) The confidence interval of each λ. (C) Establishment of the LASSO regression model. (D) Multivariate Cox regression analysis was used to identify 5 immune-related hub genes used to construct the IGSPP.