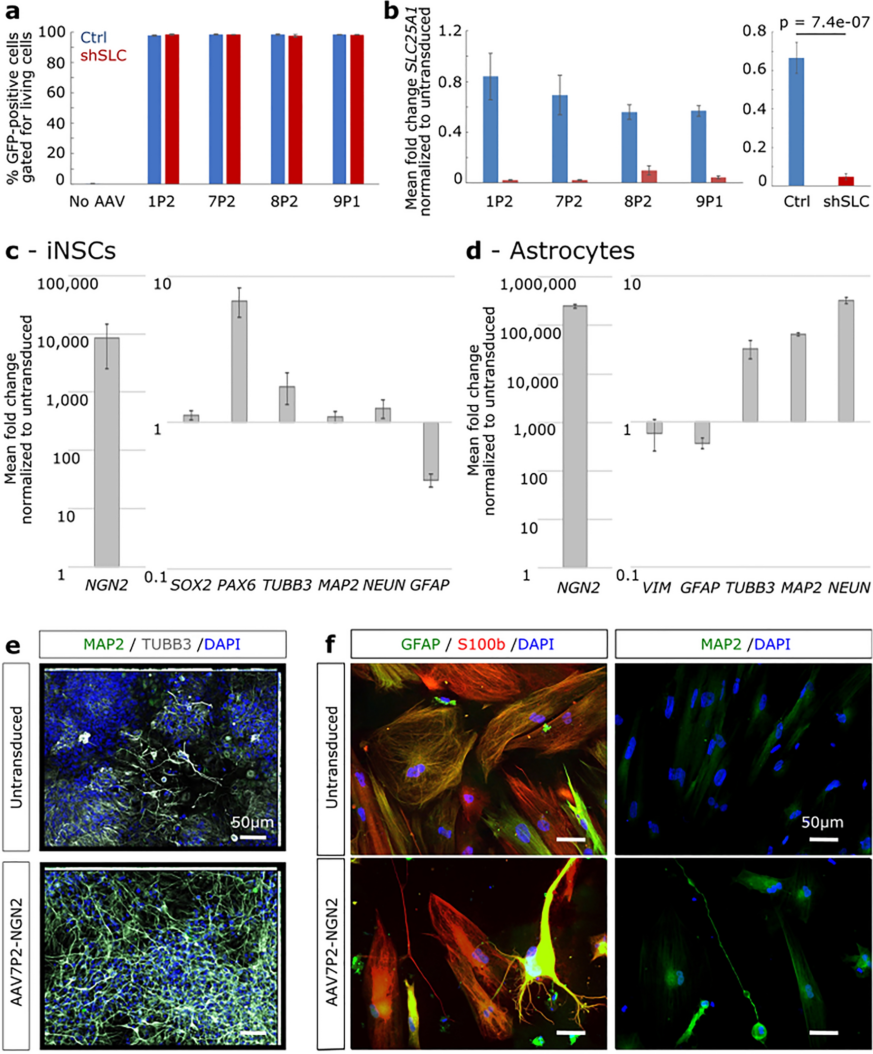
Figure 2

AAVs selected from the screen are capable of achieving shRNA-mediated gene knockdown and transgene overexpression in iNSCs and astrocytes. (a) Transduction efficiencies in iNSCs with crude lysates of the lead candidate AAV variants AAV1P2, 7P2, 8P2 and 9P1 expressing GFP along with shRNA-SLC25A1 (shSLC) or a non-silencing control shRNA (Ctrl). Bar graph represents means ± standard error from N = 3 independent experiments per condition. (b) Expression of SLC25A1 as measured by qPCR. Bar graph represents means ± standard error from N = 3 independent experiments per condition. The graph’s left panel depicts the individual data of all AAV variants tested here, whilst the panel on the right depicts the means of all Ctrl and shSLC vectors. Wilcoxon rank sum test was performed on the pooled dataset. (c, d) qPCR-based expression profiling of neuronal and glial markers after fourteen days of AAV7P2-mediated NGN2 overexpression in spontaneously differentiating iNSCs (c) and iPSC-derived astrocyte cultures (d). Bar graphs represent means ± standard error of N = 4 from 2 independent experiments. (e, f) Exemplary images of immunofluorescence stainings against neuronal and/or glial markers in NGN2-transduced and untransduced, differentiating iNSCs (e) and iPSC-derived astrocyte cultures (f).