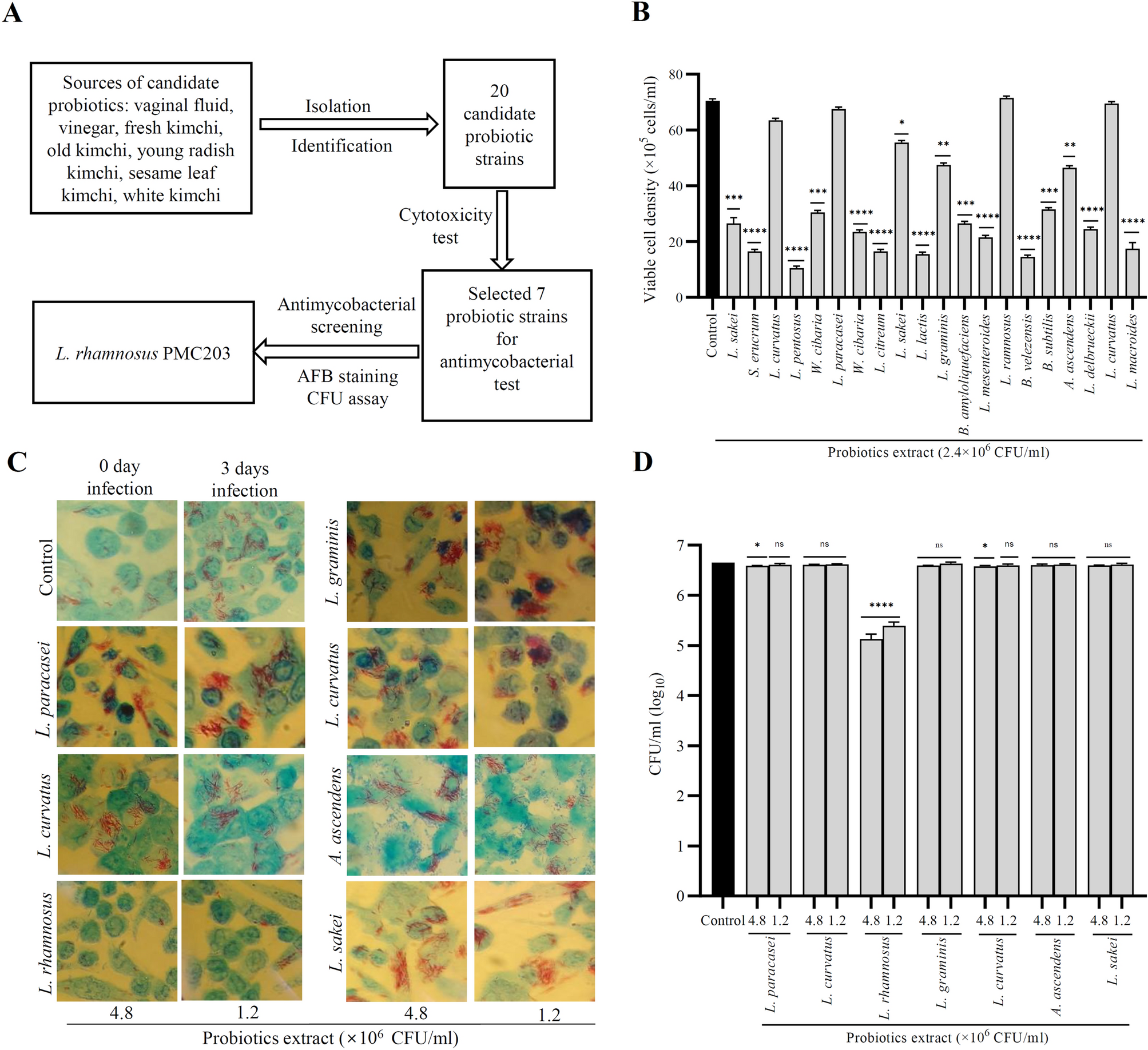
Figure 1

Anti-mycobacterial screening of candidate test probiotics. (A) Schematic diagram of the study. (B) Monolayers of macrophage cells were treated with the extract of test candidate probiotics and viability was checked using the trypan blue assay. Based on the viability, 7 probiotic strains were selected for anti-mycobacterial screening by (C) acid-fast bacilli staining and (D) CFU assay. These experiments were carried out in triplicate and statistical significance with controls was analyzed using Graph Pad Prism 9.1.1, one-way ANOVA (*p < 0.05, **p < 0.01, ***p < 0.001, ****p < 0.0001). Control images were taken at days 0 and 3 of infection, while treated cells images were taken after 3 days of incubation (left, 4.8 × 106 CFU/ml; right, 1.2 × 106 CFU/ml).