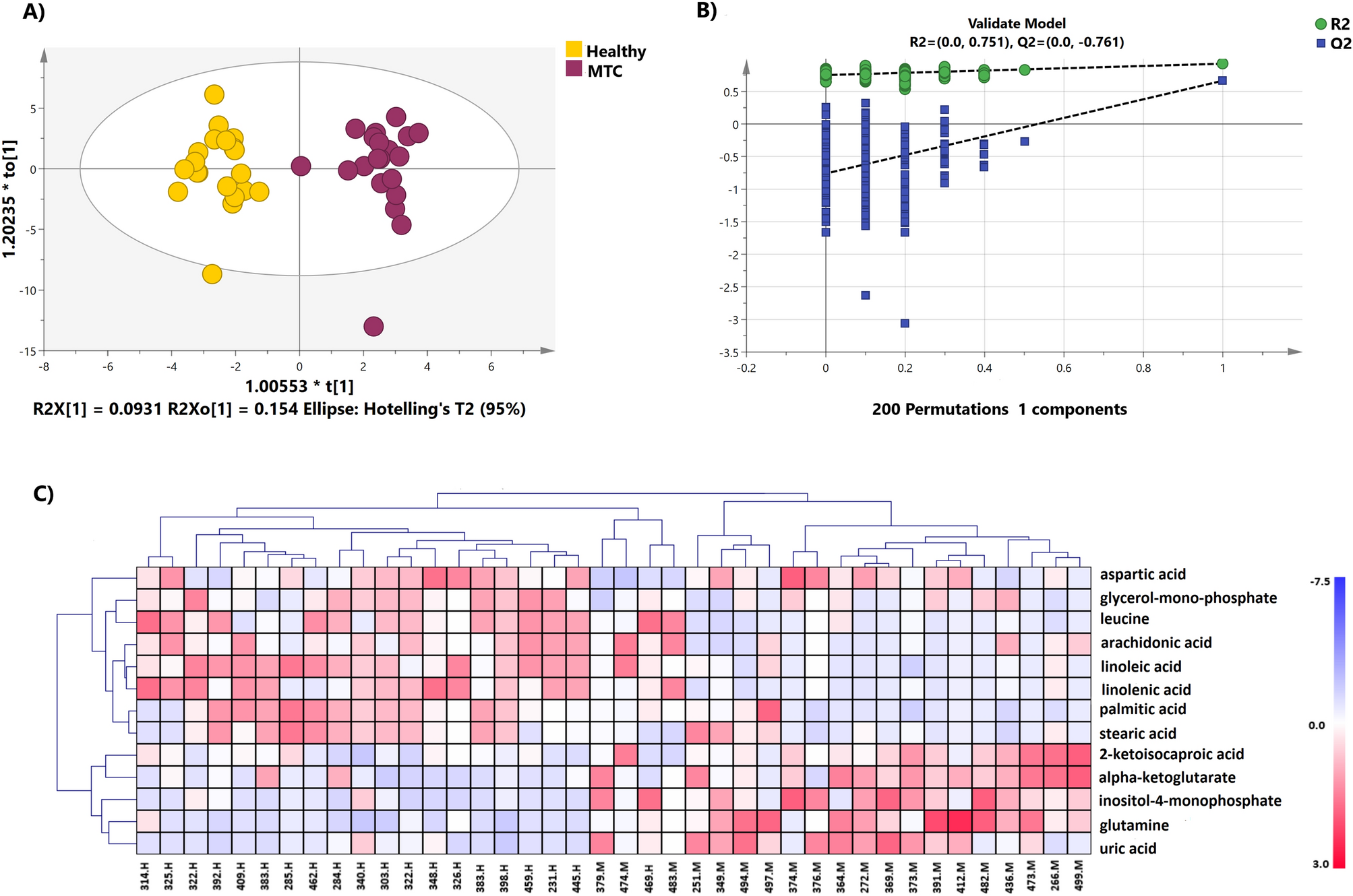
Figure 1

(A) OPLS-DA analysis score scatter plot obtained from GC–MS metabolic profiles of the MTC (red dots) and healthy (yellow dots). (B) Permutation test with 200 permutations of the OPLS-DA model, showing the model is significant. (C) Heatmap visualization of the most significant metabolites with hierarchical clustering analysis (HCA).