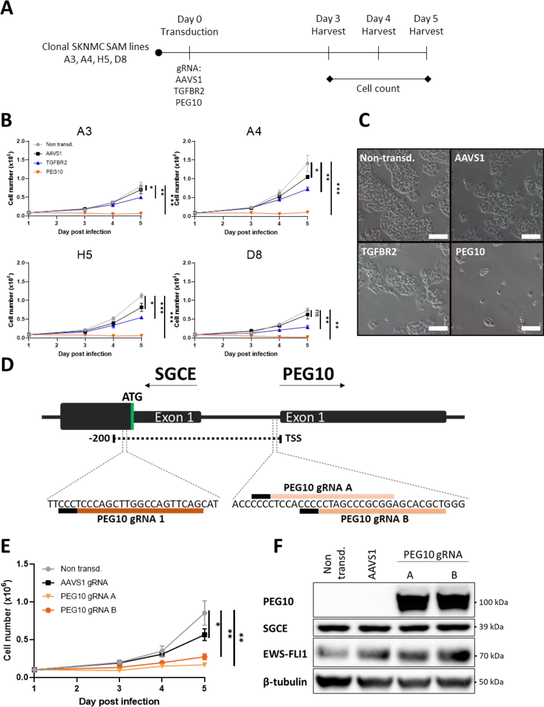
Figure 4

PEG10 overexpression in clonal SKNMC SAM cell lines reduces cell growth. (A) Schematic representation of the cell proliferation assay. Clonal cell lines SKNMC SAM A3, A4, H5, D8 were transduced with gRNAs directed towards AAVS1, TGFBR2 and PEG10 and counted on day three, four and five post transduction. (B) Quantification of the number of TGFBR2 and PEG10 overexpressing SKNMC SAM cells (n = 1,* p < 0.1, **p < 0.01, ***p < 0.001, paired t-test). Image was created by using GraphPad version 8, https://www.graphpad.com. (C) Representative image of the SKNMC SAM D8 cell line on day 5 post transduction overexpressing TGFBR2 and PEG10. 100 μm scale bar. (D) Schematic representation of the genomic locus around the transcription start sites (TSS) of SGCE and PEG10 including the two additional gRNA sequences of PEG10 gRNAs and the frame of 200 base pairs for efficient placement of gRNAs for CRISPRa. (E) Quantification of the number of SKNMC SAM D8 cells overexpressing PEG10 via PEG10 gRNAs that were not used in the screen (n = 1,* p < 0.1, **p < 0.01, ***p < 0.001, paired t-test). Image was created by using GraphPad version 8, https://www.graphpad.com. (F) PEG10, SGCE and EWS-FLI1 protein levels in SKNMC SAM D8 cells overexpressing PEG10. Whole cell lysates for Western Blot harvested on day 5 post transduction. Image was created by using Image Lab version 6.1, https://www.bio-rad.com/en-ch/product/image-lab-software.