Figure 3
From: Epigenetic regulation of BAF60A determines efficiency of miniature swine iPSC generation

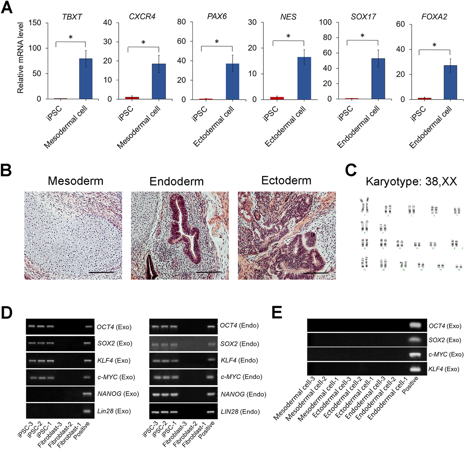
Derivation of 3 germ layer cells and karyotype of pig iPSCs. (A) Quantitative RT–PCR detecting relative mRNA levels of the germ layer-associated markers TBXT and CXCR4 (mesoderm), PAX6 and NES (ectoderm), and SOX17 and FOXA2 (endoderm) in cells derived from iPSCs after 7 days of germ layer-specific induction. (B) Hematoxylin and eosin (H&E) staining of teratomas derived from a representative pig iPSC line. Tissues of 3 germ layers, including cartilage (mesoderm), gut-like epithelium (endoderm), and neuronal rosette (ectoderm), were present in a teratoma. (C) Chromosome analysis of a representative iPSC line revealing a normal diploid pig cell with a 38, XX karyotype. (D) Expression of exogenous and endogenous pluripotency markers in 3 fibroblast lines (p5) and 3 iPSC lines (p15). (E) Expression of exogenous Yamanaka factors in mesodermal, ectodermal, and endodermal cells derived from iPSCs. Original gels are presented in Supplementary Fig. S4. Scale bar = 200 µm. *p < 0.05; n = 3.