Figure 4
From: Epigenetic regulation of BAF60A determines efficiency of miniature swine iPSC generation

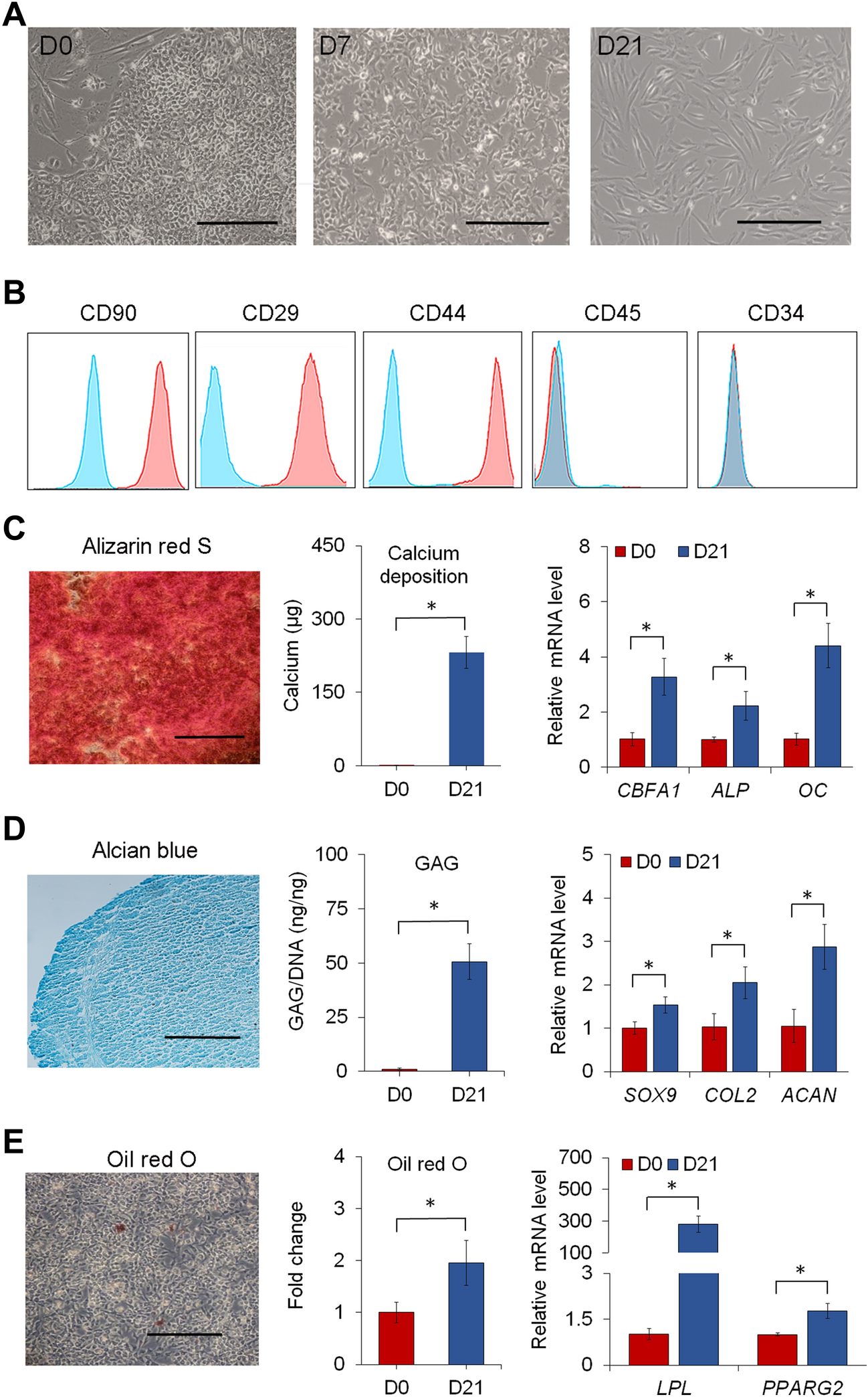
Derivation and characterization of iPSC-MSCs. (A) Phase-contrast images of cells in iPSC culture induced for 21 days of MSC differentiation. (B) Expression of surface markers on iPSC-MSCs. Pink histograms represent surface markers of interest. Blue histograms represent isotype controls. (C) Alizarin red S staining, quantification of calcium deposition, and relative mRNA levels of the bone-associated markers CBFA1, ALP, and OC in cells differentiated from iPSC-MSCs after 21 days of osteogenesis. (D) Alcian blue staining, quantification of GAG production, and relative mRNA levels of the cartilage-associated markers SOX9, COL2, and ACAN in cells differentiated from iPSC-MSCs after 21 days of chondrogenesis. (E) Oil red O staining, quantification of lipid droplets, and relative mRNA levels of the fat-associated markers LPL and PPARG2 in cells differentiated from iPSC-MSCs after 21 days of adipogenesis. Scale bar = 200 µm. *p < 0.05; n = 3.