Figure 6
From: Dynamic insights into the effects of nonsynonymous polymorphisms (nsSNPs) on loss of TREM2 function

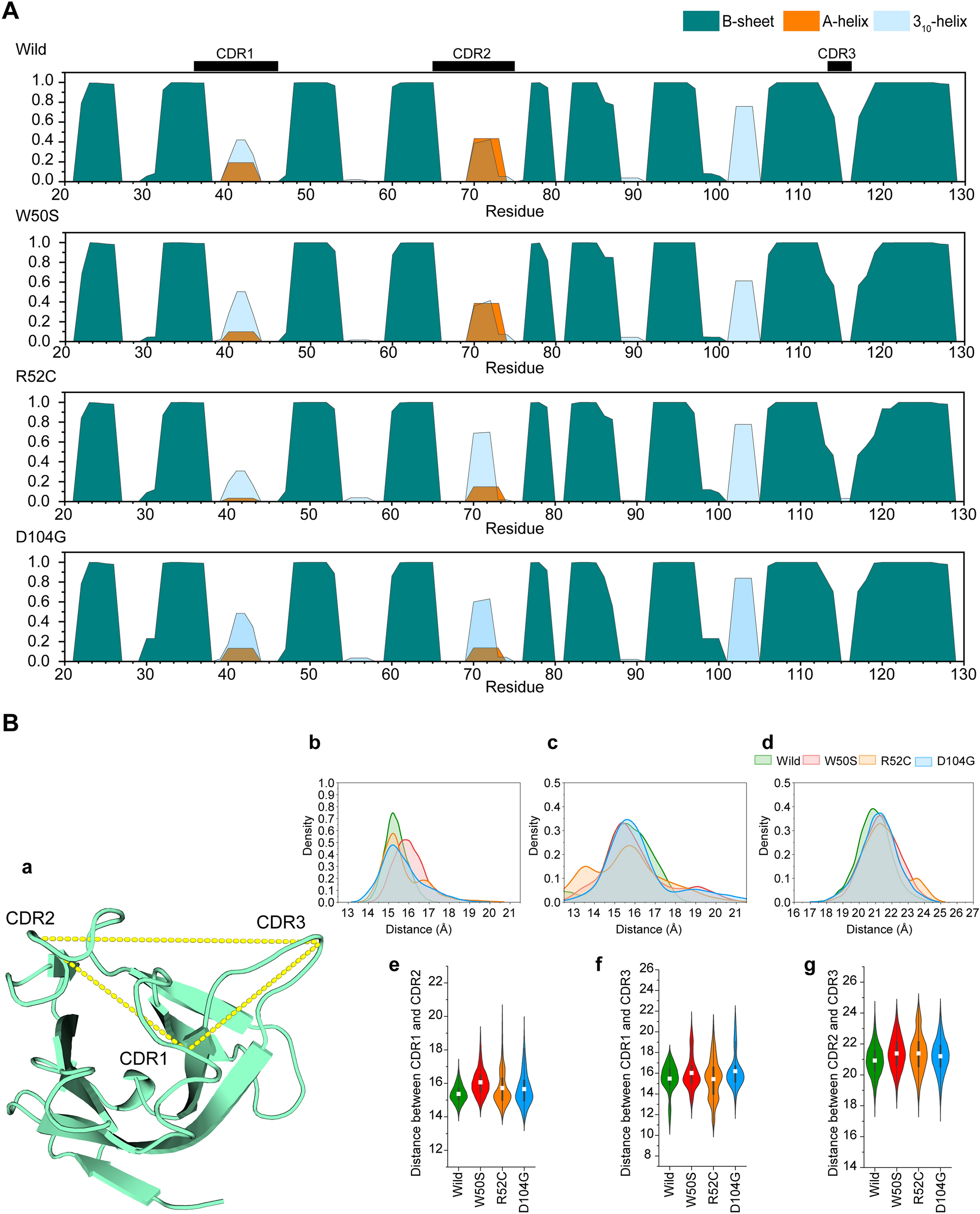
Structural alterations at CDRs due to the presence of nsSNPs. (A) Occupancies of secondary structures represented as fractions and percentages were calculated for α-helices (A-helix), β-sheets (B-sheet), and 310-helices (310-helix). (B) Changes in the inter-loop distances between CDRs. Distance calculations were performed on α-carbons of His43 (CDR1), Leu72 (CDR2), and Ser116 (CDR3) based on considerations of equilibrated trajectories (a). Changes in inter-loop distances represented as probability density functions for CDR1 and CDR2 (b), CDR1 and CDR3 (c), and CDR2 and CDR3 (d). Mean differences in distances between CDR1 and CDR2 (e), CDR1 and CDR3 (f), and CDR2 and CDR3 (g) are shown as violin plots.