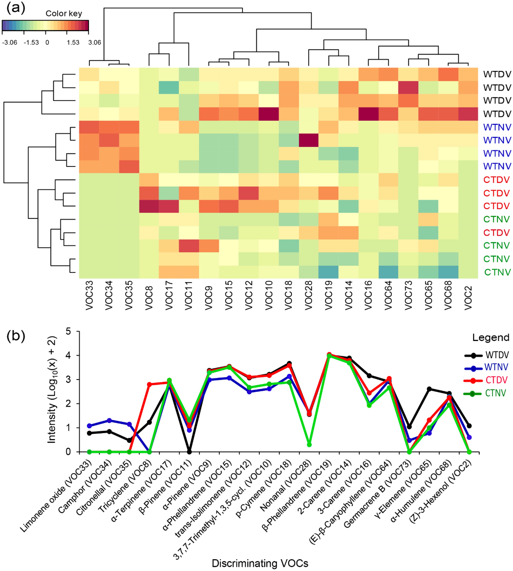
Figure 4

(a) Heatmap clustering showing the abundance (in decreasing color intensity) of the 20 discriminating VOCs across replicates of volatiles collected during the day and at night from the wild and cultivated tomato plants (abbreviated as CTDV cultivated tomato plant day volatiles, CTNV cultivated tomato plant night volatiles, WTDV wild tomato plant day volatiles and WTNV wild tomato plant night volatiles). (b) K-means plot showing variations in the intensity [= Log10 (x) + 2, with x = release rate of volatile)] of the 20 VOCs discriminating the volatile treatments.