Figure 1

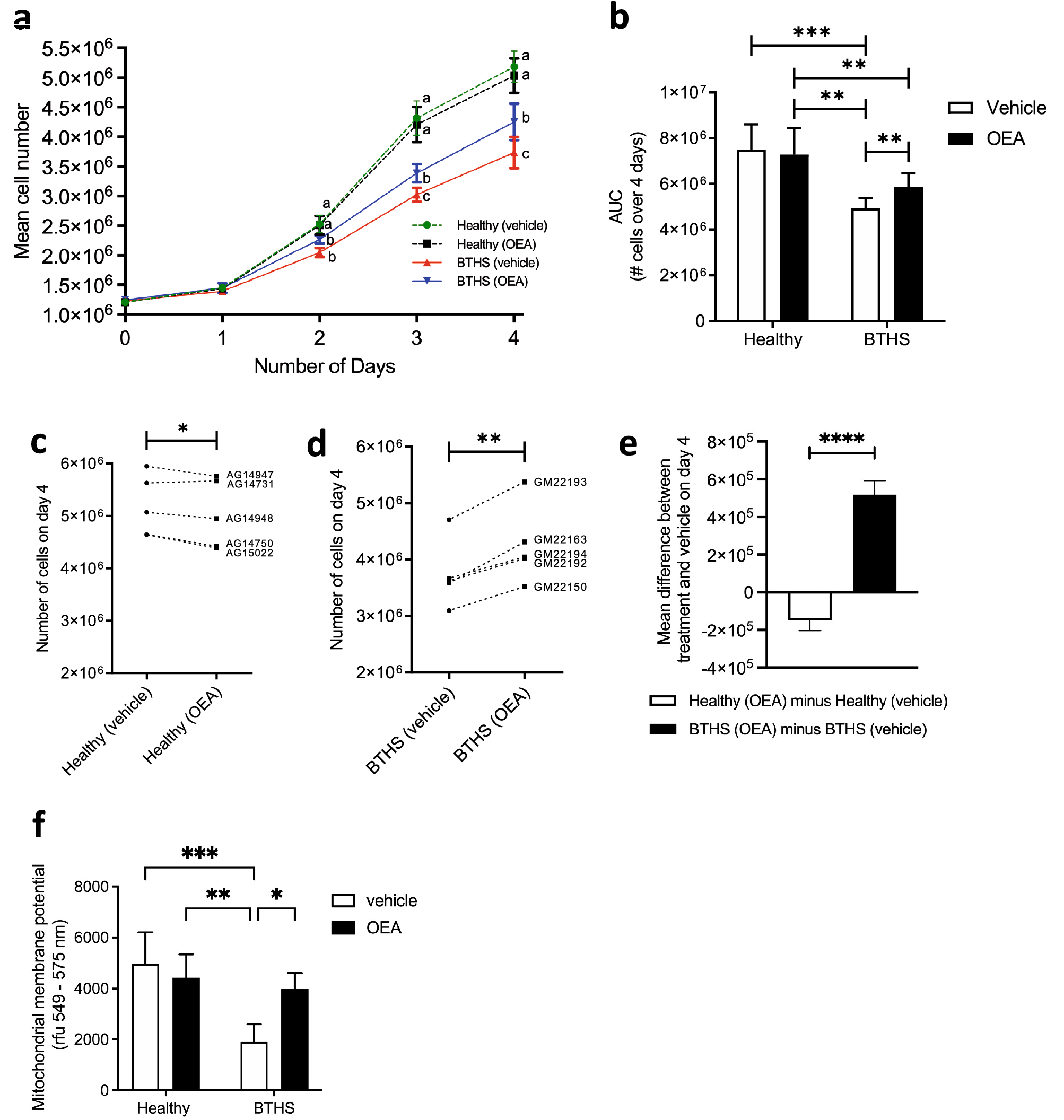
BTHS lymphoblasts exhibit impaired growth that is partially rescued by OEA treatment. Mean daily cell counts are shown from cultures of five healthy and five BTHS lymphoblast lines treated with either vehicle control (0.1% (v/v) ethanol) or OEA [1 µM] for 4 days (a), with accompanying area-under-the-curve analysis (b). The individual cell line responses to 1 µM OEA treatment are represented as cell counts on day 4 (vehicle versus OEA) for each of the five healthy (c) and five BTHS (d) lines. A comparison of the relative effect of treatment in healthy versus BTHS lines on mean cell number is also shown (e). Effects of OEA on mitochondrial membrane potential in all cell lines were measured (f). Data are means ± S.E.M; n = 5. abcGroups with different letters are significantly different at the same timepoint, P < 0.05. *P < 0.05, **P < 0.01, ***P < 0.001, ****P < 0.0001.