Figure 5
From: Nobiletin resolves left ventricular and renal changes in 2K-1C hypertensive rats

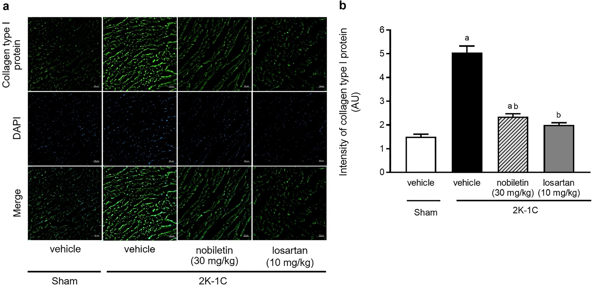
Representative images of the immunofluorescence of collagen type I (a) in left ventricular tissue (magnification is × 10, scale bar = 50 µm). Quantitative data for collagen type I (b) in cardiac tissue in 2K-1C rats. The data are expressed as the means ± SEMs. aP < 0.05 vs. sham, bP < 0.05 vs. 2K-1C. 2K-1C two-kidney, one-clip.