Figure 1

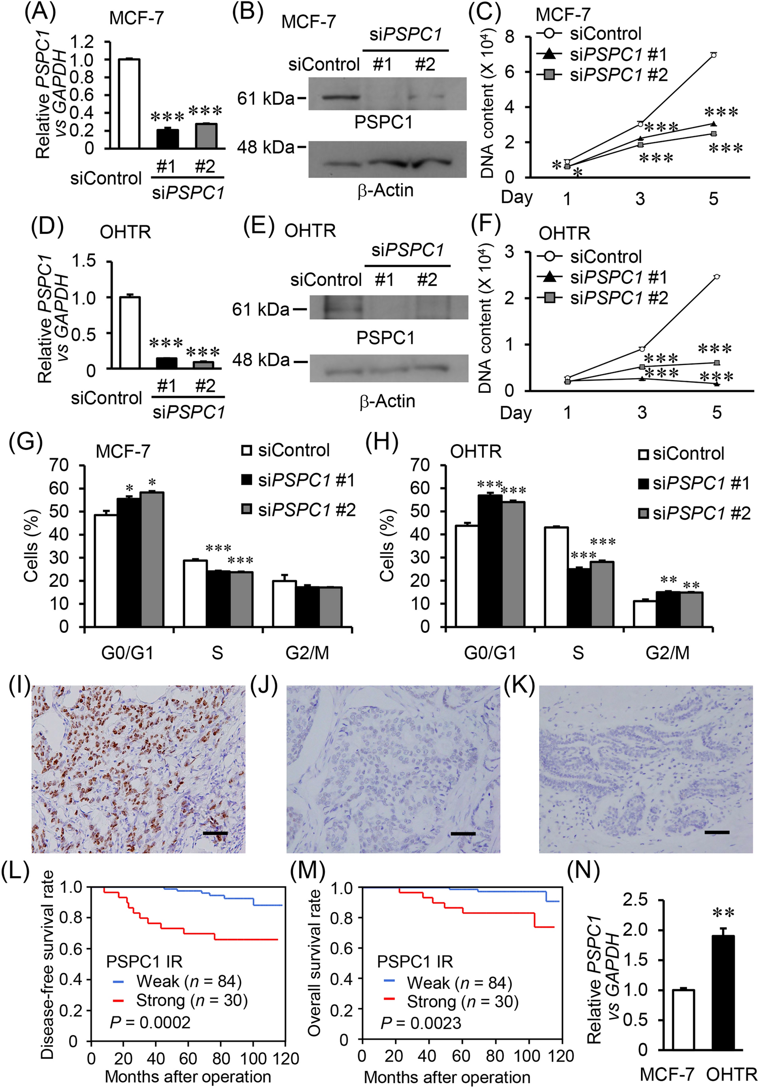
PSPC1 is associated with ER-positive breast cancer growth and poor prognosis for ER-positive breast cancer patients. (A,D) PSPC1 mRNA levels in MCF-7 (A) and its 4-hydroxytamoxifen (OHT)-resistant derivative OHTR (D) cells transfected with control (siControl) or PSPC1-specific (siPSPC1 #1 and #2) siRNAs (10 nM) analyzed by qRT-PCR. Relative PSPC1 mRNA level was normalized to GAPDH mRNA level in each sample and presented as mean fold change ± SEM compared with siControl (n = 3). (B,E) PSPC1 protein levels in MCF-7 (B) and OHTR (E) cells transfected with indicated siRNAs (10 nM) analyzed by Western blotting. β-Actin was used as a loading control. Unprocessed original scans of the blots are shown in Supplementary Fig. S3. (C,F) DNA assay for MCF-7 (C) and OHTR (F) cells treated with the indicated siRNAs (10 nM). Data are presented as mean value ± SEM (n = 5). (G,H) Cell-cycle analysis in MCF-7 (G) and OHTR (H) cells after treatment with indicated siRNAs using flow cytometry. Percentages of cell populations in G0/G1-, S-, and G2/M-phases are shown. Data are presented as mean value ± SEM (n = 3). Original flow cytometry data are shown in Supplementary Fig. S4. (I–K) Representative images of ER-positive breast cancer tissue sections with strong (I) and weak (J) PSPC1 immunoreactivity (IR), and benign breast ducts (K). Scale bar, 50 μm. (L,M) Kaplan–Meier plots for disease-free (L) and overall (M) survivals of ER-positive breast cancer patients with weak and strong PSPC1 IR (n = 84 and 30, respectively). (N) PSPC1 mRNA levels in MCF-7 and OHTR cells analyzed by qRT-PCR. Relative PSPC1 mRNA level was normalized to GAPDH mRNA level in each sample and presented as mean fold change ± SEM (n = 3). *P < 0.05; **P < 0.01; ***P < 0.001, two-way ANOVA performed in (A,C,D,F,G,H). **P < 0.01, Student’s t-test performed in (N).