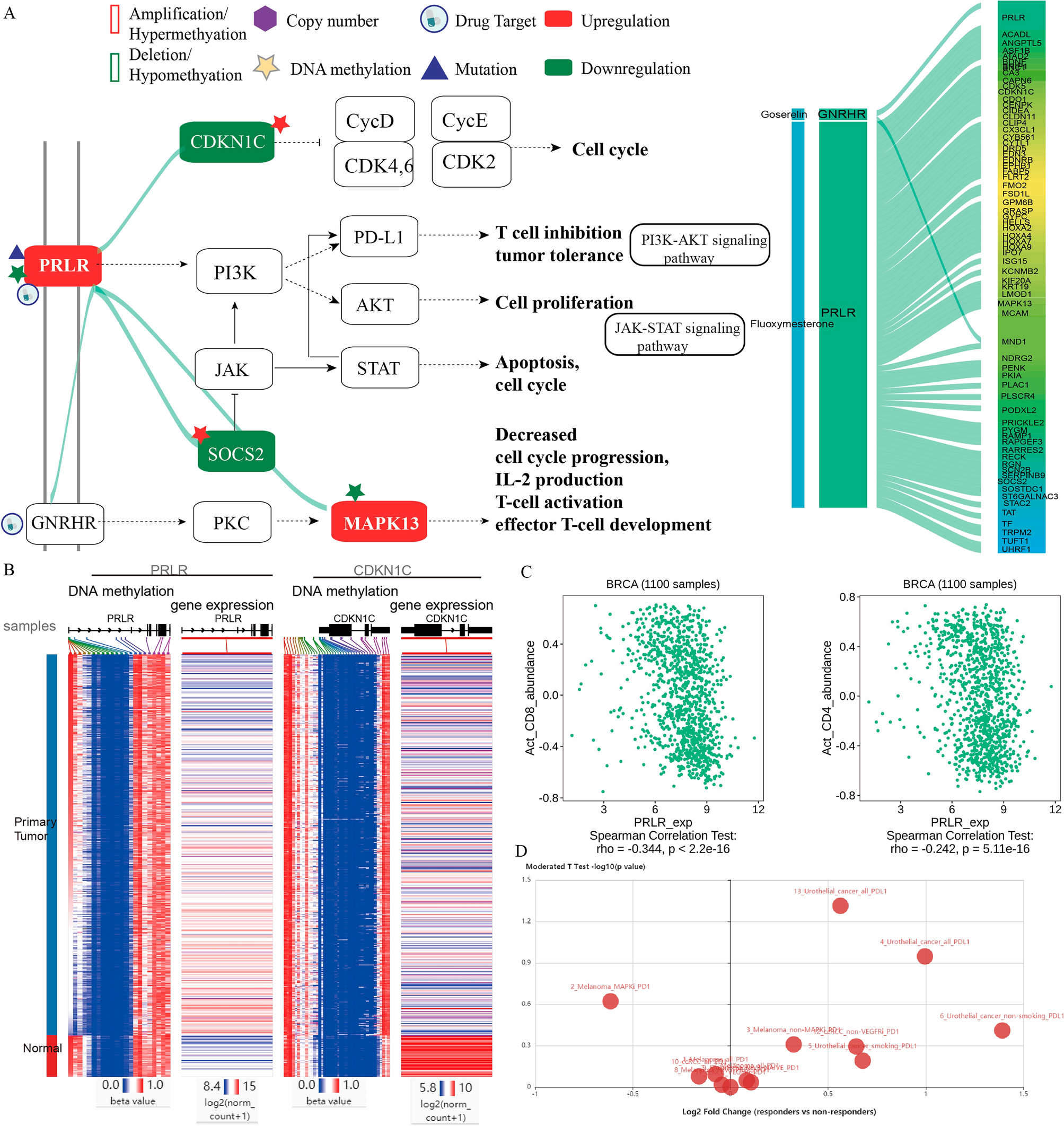
Figure 3

PRLR-associated functional regulations in the methylation alteration-driven network. (A) PARP1-associated gene pairs (green line) can regulate cell proliferation, apoptosis, T cell inhibition, and the JAK-STAT and PI3K-AKT signaling pathways81. (B) Genetic alteration and gene expression alteration of genes using UCSC Xena. (C) Spearman’s correlations between of PRLR expression and immune cell levels across human breast cancers. (D) Expression differences of PRLR between responders and non-responders to immunotherapy using TISIDB.