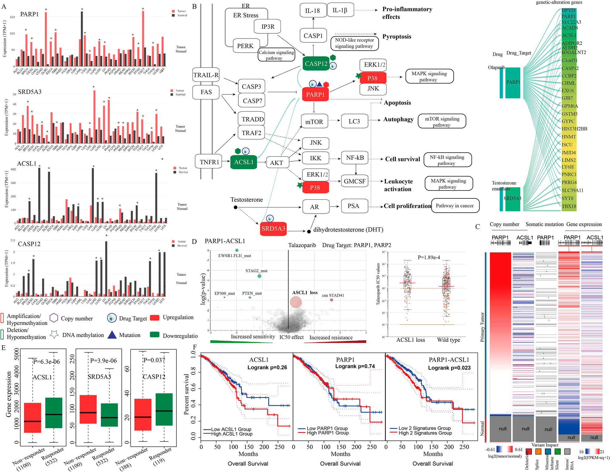
Figure 5

PARP1-associated functional regulations could be potential targets for combination therapy and prognostic markers of breast cancer. (A) The gene expression profile across all tumor samples and paired normal tissues. Each dot represents the expression of each sample. Asterisks represent FDR < 0.05. (B) PARP1-associated functional regulations (green line) affect multiple important biological pathways81. (C) Genetic alteration and gene expression alteration of genes using UCSC Xena. (D) Association between genetic alteration of genes and drug sensitivity of PARP1 inhibitor analyzed using ANOVA based on GDSC. The size of each point is proportional to the number of altered cell lines (ASCL1 loss, P = 1.49e−3). The magnitude of the effect that each genetic event has on cell line IC50 values in response to the drug. The effect size is proportional to the difference in the mean IC50 between wild-type and altered cell lines. Numbers less than 0 indicate drug sensitivity, and numbers greater than 0 indicate drug resistance. (E) Expression levels of ACSL1, CASP12 and SRD5A3 in breast cancer patients in relation to response to chemotherapy treatment. Patients were classified as responder or nonresponder according to their 5-year relapse-free survival. P values were calculated using Mann–Whitney U test. (F) Kaplan–Meier curve based on the expression status of one gene or a multi-gene signature in BRCA.